昆明信息港
彩龙社区
房产
正文
民生服务
出行
财经
教育
健康
文化
旅游
招聘
关于继续实施公共租赁住房税收优惠政策的公告
2023-08-25 17:07
来源:滇池旅游度假区
上一篇
收官!1000人!
来源:春城晚报
2023-08-25
下一篇
蜀黍每日分享
来源:昆明交警
2023-08-25
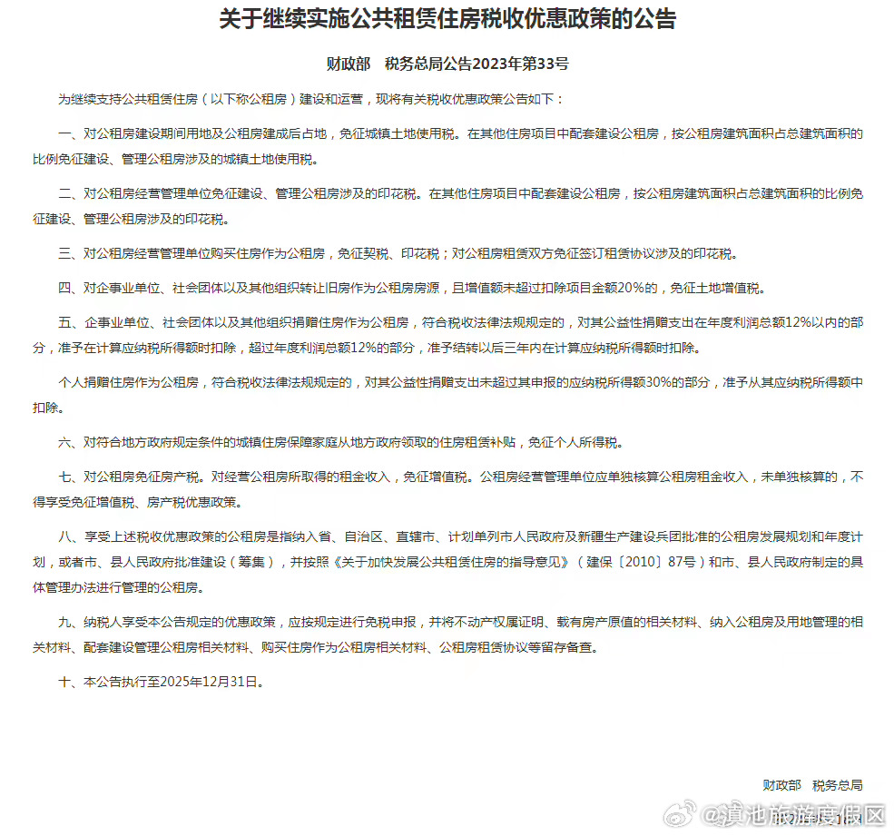
财政部、税务总局发布2023年第33号公告,公告明确,为继续支持公共租赁住房建设和运营,发布有关税收优惠政策如下。
网页链接
本文由昆明信息港机器人小明转载自"滇池旅游度假区"
广告热线: (0871)65364045 新闻热线: (0871)65390101
24小时网站违法和不良信息举报电话: 0871-65390101 举报邮箱: 2779967946@qq.com
互联网新闻信息服务许可证: 53120170004
增值电信业务经营许可证(ICP): 滇B2-20090009