2025滇池国际咖啡文化嘉年华今日精彩活动来呀→(附活动日历)

昆明文旅


2025滇池国际咖啡文化嘉年华

8月11日
精采继续



绿道沿线小舞台


时间:89日——817


地点:滇池东岸绿道沿线


内容:特设个主题小舞台点燃互动热情。号舞台绽放根源雷鬼魅力,游客可即兴加入载歌载舞。每个舞台身后的快闪店各有亮点,三个舞台以多元曲风串联起咖啡香氛里的互动场景,让市民与游客在观赏中参与、在体验中共鸣,为嘉年华注入持续涌动的现场活力;2 号舞台即兴音乐融合、号舞台流淌着爵士的慵懒、布鲁斯的醇厚,观众可随旋律轻摇慢舞,与乐手即兴呼应


1号舞台:根源雷鬼演艺(15:00-15:3016:30-17:0018:00-18:30


2号舞台:即兴融合演艺(14:30-15:0016:00-16:3017:30-18:00


3号舞台:爵士、布鲁斯演艺(14:00-14:3015:30-16:0017:00-17:30


二、互动类


咖啡+快闪部落:联动咖啡车/品牌主理人,结合咖啡,以分享、演绎、记录等形式,展现与咖啡相关的百态不同的生活方式


地点:滇池东岸绿道沿线


1.洋气云南快闪部落:洋气云南沙包盲盒(13:00-14:00 20:00-21:00


2.洋气云南快闪部落:田园酿造·楚雄风味探索17:00-17:30


3.HOOD快闪部落:咖啡渣艺术创作(全天体验)


4.HOOD快闪部落:现场拉花体验15:00-16:00 


5.幻境芳醇快闪部落:非遗拓印体验15:00-16:00 


云南精品咖啡部落:咖啡制作体验/主题展陈


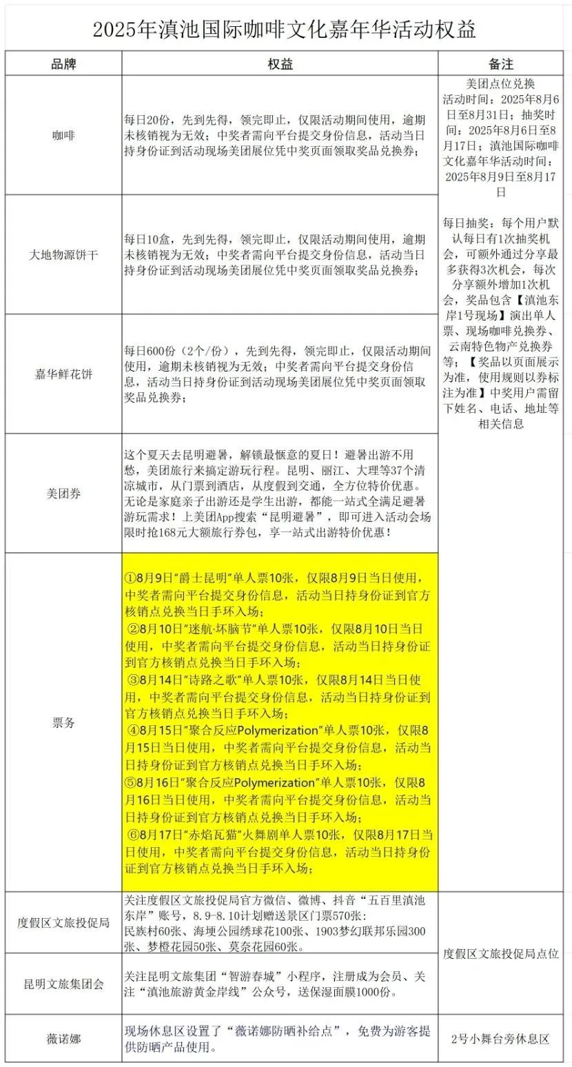
三、优惠类(表格内容)


昆明文旅



昆明文旅


昆明文旅
昆明文旅
昆明文旅


昆明文旅

咖啡飘香,活动纷呈!

今天继续来

我们不见不散!

速来打卡这场夏日最IN的咖啡文化狂欢!

扫码获取

2025滇池国际咖啡文化嘉年华

电子导览手册

玩咖速码不迷路

昆明文旅


昆明文旅

时间:2025年8月9日-8月17日


早鸟票限时发售

168元/6日通票 49.9元/单日票


官方购票渠道

昆明文旅


天气提示

昆明文旅


定位与交通↓

昆明文旅


滇池国际咖啡文化嘉年华(滇池东岸)

滇池国际咖啡文化嘉年华(滇池西岸)

(百度/高德/腾讯地图均能搜索同名位置)


来源:昆明西山发布 都市时报

本期编辑:莫开井
本期责编:符亚丽

审核:李金蝶


昆明文旅昆明文旅

本文由昆明信息港机器人小明转载自"昆明文旅"
广告热线: (0871)65364045  新闻热线: (0871)65390101
24小时网站违法和不良信息举报电话: 0871-65390101  举报邮箱: 2779967946@qq.com