今日亮点抢先看!滇池国际咖啡文化嘉年华11日看点集合

都市时报


2025年滇池国际咖啡文化嘉年华

8月11活动亮点

一、演出类


绿道沿线小舞台


时间:89日——817


地点:滇池东岸绿道沿线


内容:特设个主题小舞台点燃互动热情。号舞台绽放根源雷鬼魅力,游客可即兴加入载歌载舞。每个舞台身后的快闪店各有亮点,三个舞台以多元曲风串联起咖啡香氛里的互动场景,让市民与游客在观赏中参与、在体验中共鸣,为嘉年华注入持续涌动的现场活力;2 号舞台即兴音乐融合、号舞台流淌着爵士的慵懒、布鲁斯的醇厚,观众可随旋律轻摇慢舞,与乐手即兴呼应


1号舞台:根源雷鬼演艺(15:00-15:3016:30-17:0018:00-18:30


2号舞台:即兴融合演艺(14:30-15:0016:00-16:3017:30-18:00


3号舞台:爵士、布鲁斯演艺(14:00-14:3015:30-16:0017:00-17:30


二、互动类


咖啡+快闪部落:联动咖啡车/品牌主理人,结合咖啡,以分享、演绎、记录等形式,展现与咖啡相关的百态不同的生活方式


地点:滇池东岸绿道沿线


1.洋气云南快闪部落:洋气云南沙包盲盒(13:00-14:00 20:00-21:00


2.洋气云南快闪部落:田园酿造·楚雄风味探索17:00-17:30


3.HOOD快闪部落:咖啡渣艺术创作(全天体验)


4.HOOD快闪部落:现场拉花体验15:00-16:00 


5.幻境芳醇快闪部落:非遗拓印体验15:00-16:00 


云南精品咖啡部落:咖啡制作体验/主题展陈


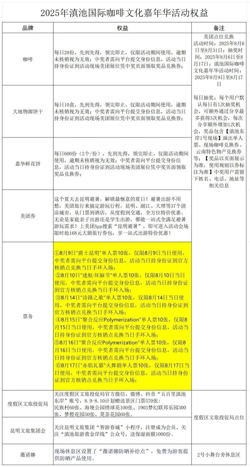
三、优惠类(表格内容)


都市时报

都市时报

都市时报

来源:都市时报
编辑:张雨馨

审核:钟玲

终审:许建龙
都市时报

往/期/回/顾


都市时报

急寻!8岁男童参加夏令营,在山里走失

都市时报

云A6**71,半夜离奇失踪

都市时报

何瑞晴(2006年生),被公开悬赏!


本文由昆明信息港机器人小明转载自"都市时报"
广告热线: (0871)65364045  新闻热线: (0871)65390101
24小时网站违法和不良信息举报电话: 0871-65390101  举报邮箱: 2779967946@qq.com