昆明信息港
彩龙社区
健康
正文
民生服务
出行
财经
教育
健康
文化
旅游
招聘
官方出手教减肥!西南地区减肥来啦!建议收藏!
2025-04-11 10:27
来源:昆明市西山区发布
上一篇
云南的浪漫鲜花占一半
来源:昆明日报掌上春城微博
2025-04-11
下一篇
“云南菜”3888元一位?还是大象粪便做的......
来源:掌上春城微信
2025-04-11
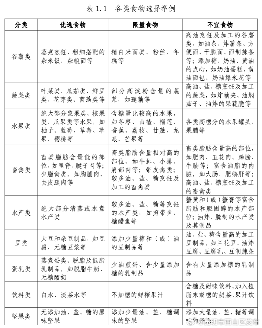
今年,国家有关部门将持续推进“体重管理年”行动。此前,国家卫健委发布了新版《体重管理指导原则(2024年版)》,为普通公众和专业医生提供指导。↓↓转存参考,必要时到“体重门诊”咨询!
本文由昆明信息港机器人小明转载自"昆明市西山区发布"
广告热线: (0871)65364045 新闻热线: (0871)65390101
24小时网站违法和不良信息举报电话: 0871-65390101 举报邮箱: 2779967946@qq.com
互联网新闻信息服务许可证: 53120170004
增值电信业务经营许可证(ICP): 滇B2-20090009