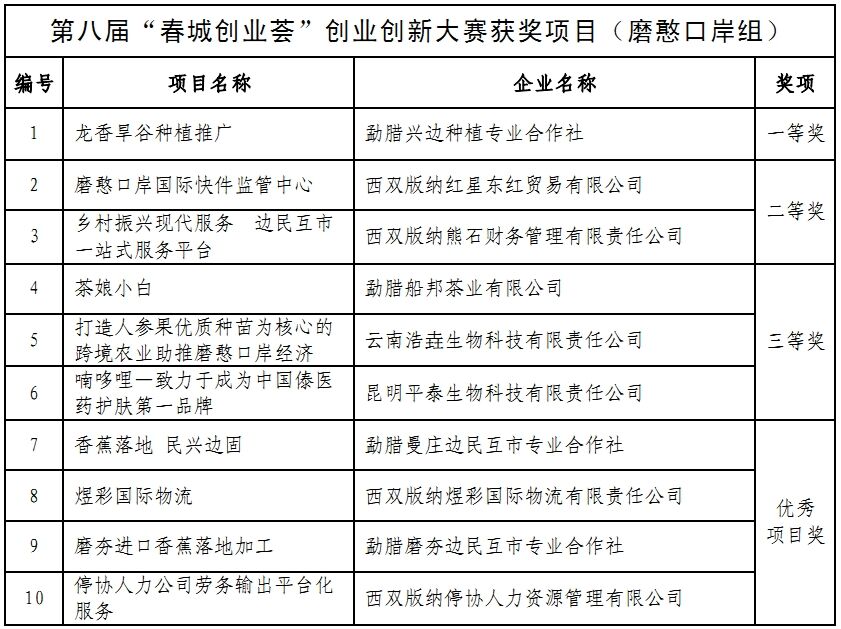
昆明信息港讯 12月28日,第八届“春城创业荟”创业创新大赛总决赛在昆明举办。本届大赛共评选出了61个获奖项目和15个劳务品牌,其中,赛事首次设置的“磨憨口岸组”冠军由勐腊兴边种植专业合作社获得,与其它获奖项目分享总额140万元的资助金。

今年大赛分别设“创意组”“企业组”“国际组”“乡村振兴组”以及特色组别“磨憨口岸组”5个主题赛组别,资助金达140万元,单个项目最多资助10万元。在今年的比赛中,“磨憨口岸组”的初赛和复赛来到了磨憨口岸举办,并通过“创业创新大赛进磨憨”“就业创业政策进磨憨”“就业招聘服务进磨憨”“导师跟踪帮扶进磨憨”等一线服务的开展,向当地创业者“送政策、送岗位、送培训、送服务”,持续推进磨憨口岸就业创业工作,助力磨憨口岸建设。

大赛自7月启动以来,共收到报名项目909个,报名数量创历史新高。经过项目海选、初赛路演、复赛路演等层层筛选,最终从参与主题赛比拼的项目中,评选出了61个项目获得“春城创业奖”。其中,泌动生物团队、云南天泉生物科技股份有限公司、天地和兴(云南)国际安全技术有限公司、云南天很蓝农业科技有限公司、勐腊兴边种植专业合作社5个团队(企业)的参赛项目分别获得各组别的一等奖。从参与“劳务品牌”专项赛的项目中,共评选出“滇菜师傅”“鲜花饼制作工匠”“宜良烧鸭师”等15个劳务品牌。
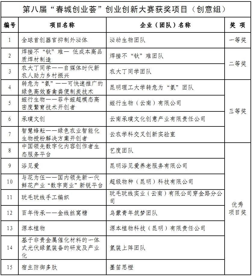
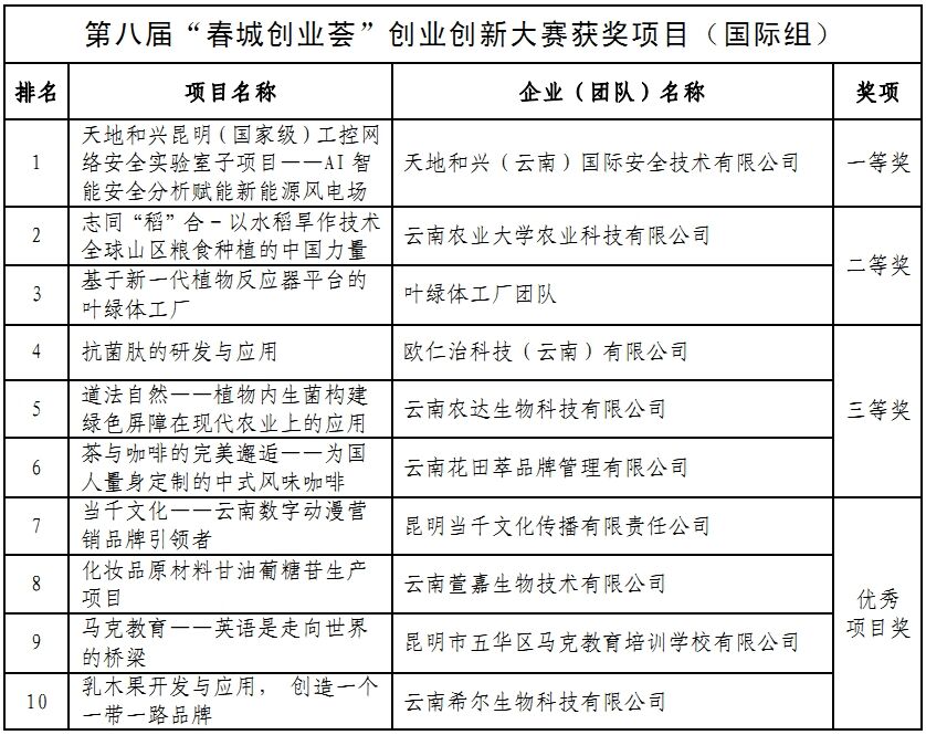
今年来到现场参与决赛的项目涉及各个行业和领域,同时不乏高精尖科技加持。如全球首创器官抑制外泌体、低成本高品质焊材制造等项目。最终,全球首创器官抑制外泌体项目获创意组一等奖,道地药材香格里拉川贝关键核心技术研究与产业化示范项目获乡村振兴组一等奖,天地和兴昆明(国家级)工控网络安全实验室子项目——AI智能安全分析赋能新能源风电场项目获国际组一等奖,山野泡泡·滇橄榄汁项目获企业组一等奖,龙香旱谷种植推广项目获磨憨口岸组一等奖。

相关负责人表示,经过8年的积累,“春城创业荟”创业创新大赛已成为昆明市创业者思想和成果交流共享的盛会,取得了良好的社会效益,为昆明市广大创业者和中小微企业搭建了对接资源、提升价值、展现风采的平台,聚集了昆明市最优质的创业创新资源和最优秀的创业创新人才,已成为昆明最具影响力的区域性双创品牌赛事。
8年来,“春城创业荟”创业创新大赛累计吸引6297个项目报名参赛,实现创业群体和创新行业全覆盖。365个项目荣获“春城创业奖”,发放资助金812万元,促进92个项目与投资机构达成投资意向,投资意向金额1.37亿元,获奖项目年产值超30.82亿元,带动就业7.31万人。
各组别获奖项目名单如下:





