昆明信息港
彩龙社区
健康
正文
民生服务
出行
财经
教育
健康
文化
旅游
招聘
高中生连吃4种感冒药住进EICU感冒药不能混着吃
2023-11-23 11:09
来源:昆明五华发布
上一篇
唇膏竖着涂保湿效果更好
来源:昆明五华发布
2023-11-23
下一篇
吃宵夜和饿肚子睡觉哪个更不健康
来源:昆明五华发布
2023-11-22
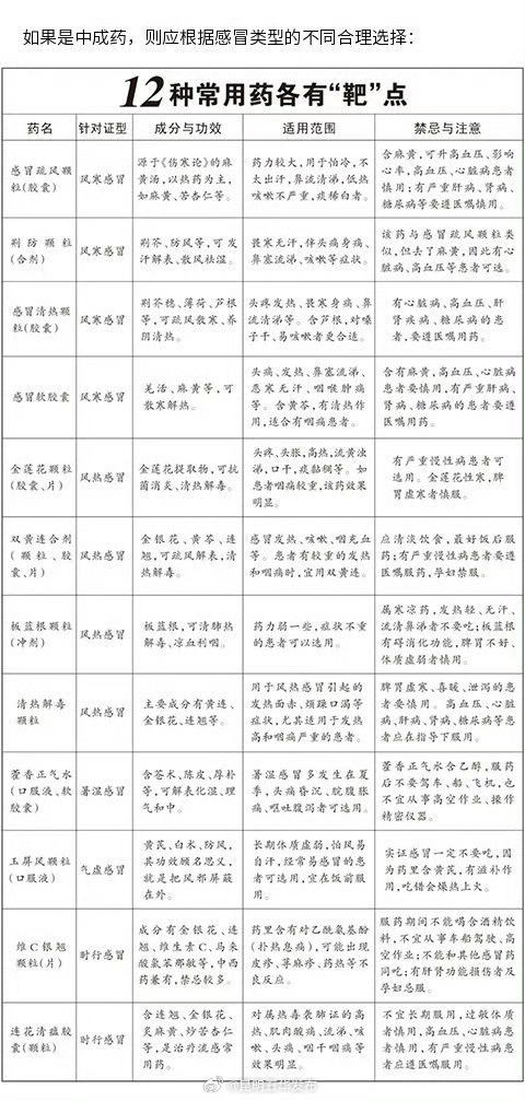
近日,16岁的小赵有感冒、发烧症状,同时服用了布洛芬和快克,没有明显缓解后又加了2种感冒药。之后出现无尿、胸闷气促等症状。绝大多数感冒药、退烧药都有重叠成分,“混搭”服用可能会重复、超剂量摄入单一或多种成分,放大副作用,甚至出现肝肾毒性。出现身体不适,建议根据症状“对症服药”,感冒药、退烧药最好二选一;如只有单一症状,首选单一成分的药物,最多不超过两种;如有头痛、鼻塞、咳嗽等多种症状,仅服用一种复方感冒药。(生命时报)
本文由昆明信息港机器人小明转载自"昆明五华发布"
广告热线: (0871)65364045 新闻热线: (0871)65390101
24小时网站违法和不良信息举报电话: 0871-65390101 举报邮箱: 2779967946@qq.com
互联网新闻信息服务许可证: 53120170004
增值电信业务经营许可证(ICP): 滇B2-20090009