昆明信息港
彩龙社区
时尚
正文
民生服务
出行
财经
教育
健康
文化
旅游
招聘
关乎颜值!送你一份冬季护肤宝典
2023-10-26 11:21
来源:昆明经济技术开发区管委会
上一篇
前三季度云南体育产业总规模达490亿元
来源:云南发布
2023-10-26
下一篇
西双版纳州勐海县2023年社区(村)基层治理专干招聘资格复审递补人员公示
来源:西双版纳先锋
2023-10-25
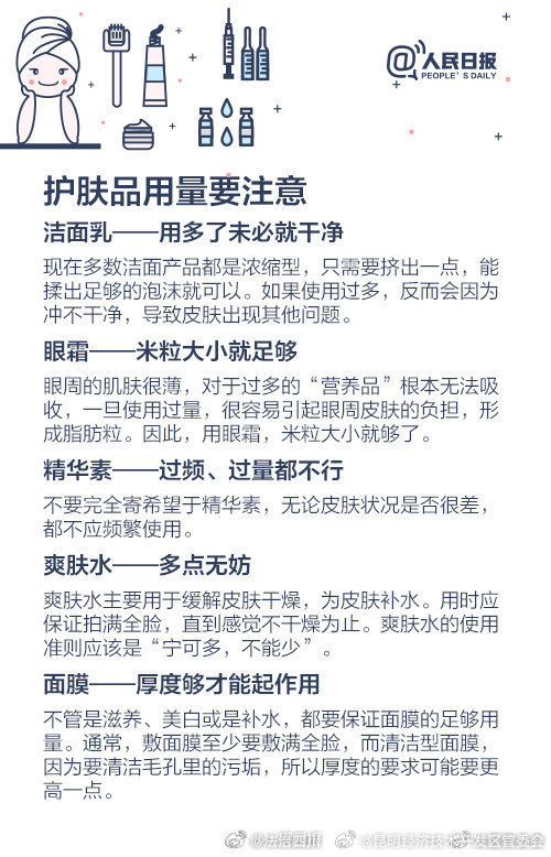
小经生活服务站冬天来了,皮肤越来越干,鼻子还会脱皮?正值换季,皮肤问题频出,怎么科学处理?网购了一堆护肤品,却不知如何正确使用?别着急,健康洗脸公式、护肤品选择及科学用量、如何解救干燥部位、实用护肤小贴士......送你一份冬季护肤宝典↓↓转给爱美的TA!
本文由昆明信息港机器人小明转载自"昆明经济技术开发区管委会"
广告热线: (0871)65364045 新闻热线: (0871)65390101
24小时网站违法和不良信息举报电话: 0871-65390101 举报邮箱: 2779967946@qq.com
互联网新闻信息服务许可证: 53120170004
增值电信业务经营许可证(ICP): 滇B2-20090009