昆明信息港
彩龙社区
职业
正文
民生服务
出行
财经
教育
健康
文化
旅游
招聘
职场人速看!关于“五险一金”,你一定要知道!
2023-08-31 10:51
来源:昆明经济技术开发区管委会
上一篇
保山市人民政府发布一批人事任免
来源:保山新闻网
2023-08-31
下一篇
【常见问题】请病假影响年休假吗?
来源:丽江就业
2023-08-30
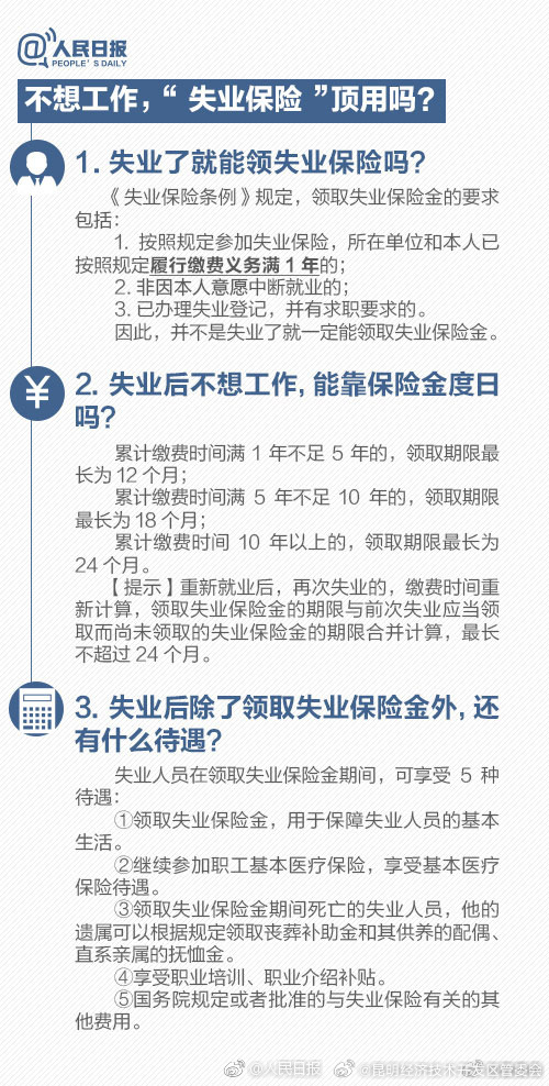
我国法律对于“五险一金”有着明确规定,“五险一金”是什么?怎样缴纳?又如何使用?戳图了解! #小经生活服务站# (人民日报)
本文由昆明信息港机器人小明转载自"昆明经济技术开发区管委会"
广告热线: (0871)65364045 新闻热线: (0871)65390101
24小时网站违法和不良信息举报电话: 0871-65390101 举报邮箱: 2779967946@qq.com
互联网新闻信息服务许可证: 53120170004
增值电信业务经营许可证(ICP): 滇B2-20090009