昆明信息港
彩龙社区
职业
正文
民生服务
出行
财经
教育
健康
文化
旅游
招聘
2022年第四季度“最缺工”的100个职业排行→
2023-01-19 08:03
来源:云南法制报
上一篇
2023年1月19日,一起早读云南!
来源:云南省人民政府网
2023-01-19
下一篇
云南省2023年度考试录用公务员公告
来源:昆明五华发布
2023-01-19
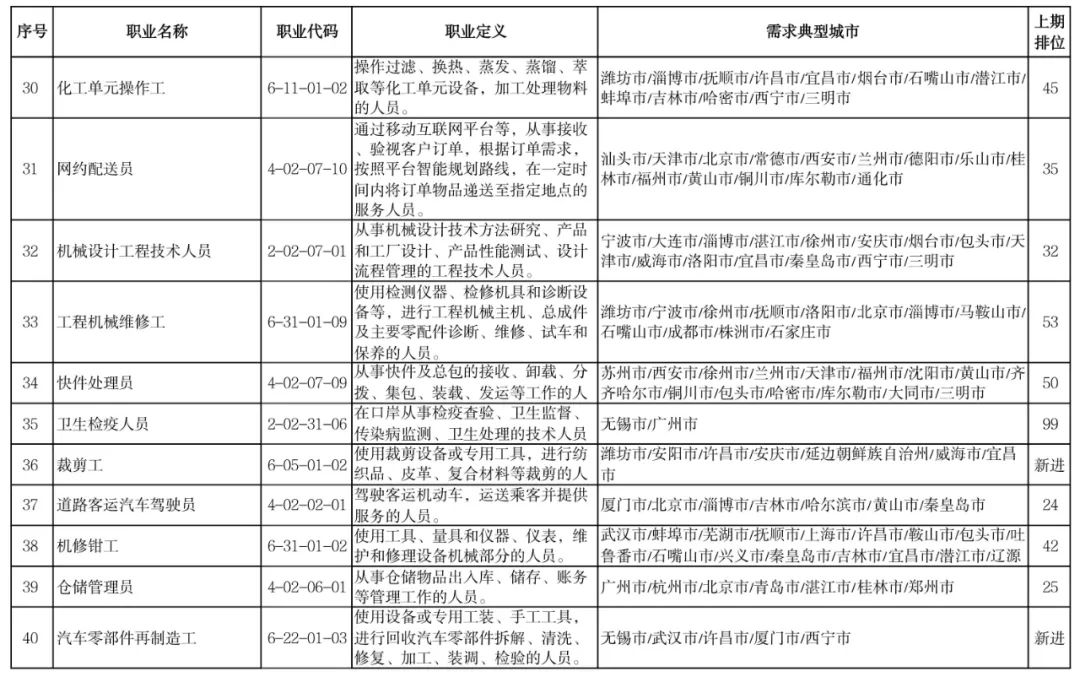
1月18日,人力资源和社会保障部发布2022年
第四季度
“最缺工”的100个职业排行。根据排行,
营销员、汽车生产线操作工、快递员、餐厅服务员、商品营业员、家政服务员、保洁员、保安员、包装工、车工位列前十。
与2022年第三季度相比,制造业缺工状况持续,汽车行业相关岗位缺工较为突出
,“汽车零部件再制造工”“工程机器人系统操作员”“汽车工程技术人员”等职业新进排行,“汽车生产线操作工”位列排行前十;快递物流行业用人需求明显增加,“采购员”“邮件分拣员”本季度新进排行,“快件处理员”“装卸搬运工”“网约配送员”“快递员”等职业缺工程度加大。
点击查看大图
↓↓
↓
此前报道
快递员、保洁员、保安员……全国这100个职业“最缺工”→
来源:
人民网
往期回顾
云南28个地方入选
!详戳→
炫耀“服刑经历”“天价彩礼”…网信办:查!
3月1日起正式施行!教育部发布新规
树立法律信仰
培育法治精神
扫码关注云南法制报
投稿邮箱| ynfzbxmttg@163.com
本文由昆明信息港机器人小明转载自"云南法制报"
广告热线: (0871)65364045 新闻热线: (0871)65390101
24小时网站违法和不良信息举报电话: 0871-65390101 举报邮箱: 2779967946@qq.com
互联网新闻信息服务许可证: 53120170004
增值电信业务经营许可证(ICP): 滇B2-20090009