昆明信息港
彩龙社区
经济
正文
民生服务
出行
财经
教育
健康
文化
旅游
招聘
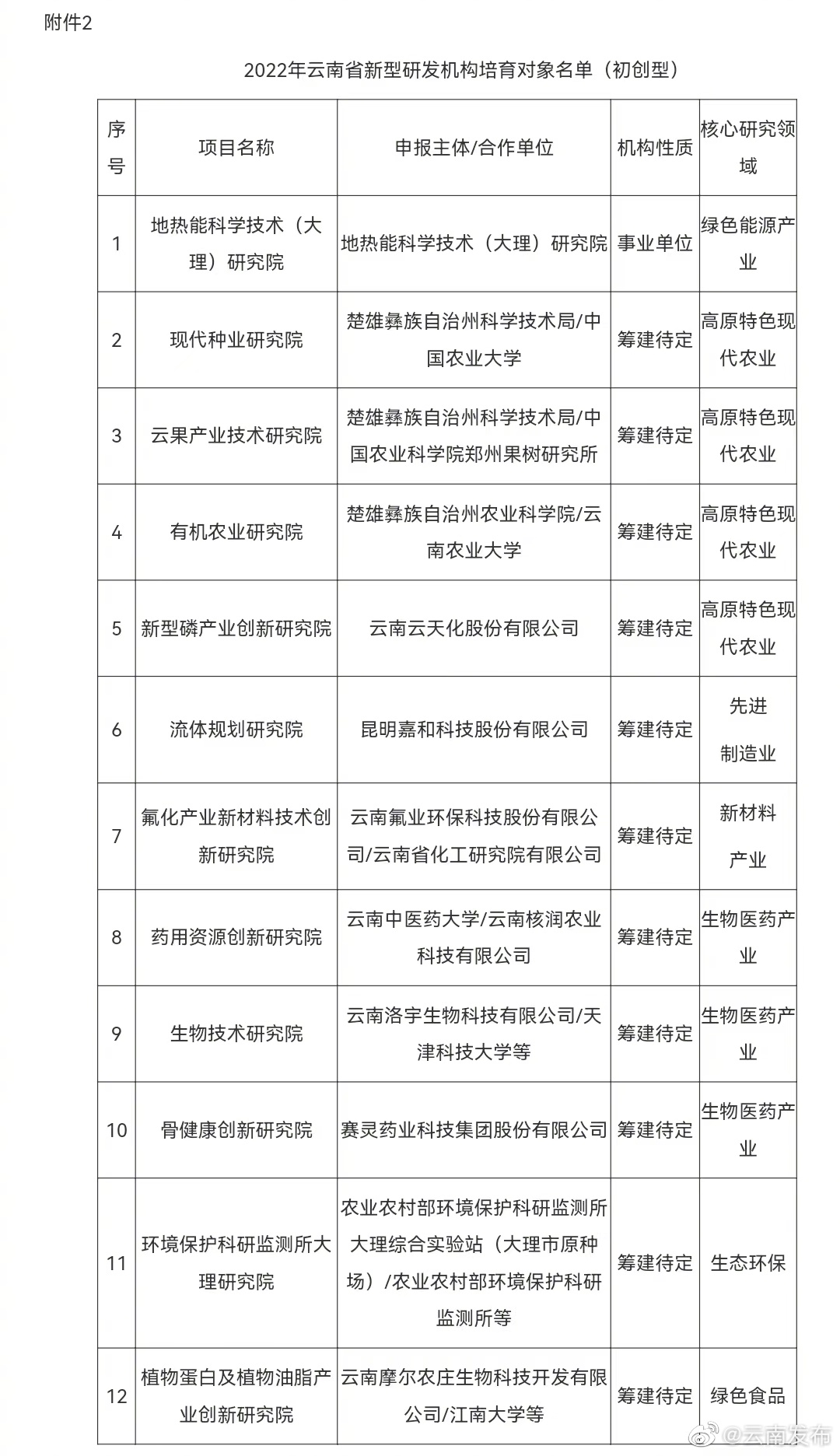
18家入选!2022年云南省新型研发机构培育对象名单公布
2022-11-16 14:19
来源:“云南发布”微博
上一篇
建行客服回应转账失败:系统故障,目前已恢复
来源:昆明信息港
2022-11-16
下一篇
【“疫情防控”曝光台】 不戴口罩!曝光!
来源:东川新闻
2022-11-16
近日,云南省科技厅发布《云南省科技厅关于公布2022年云南省新型研发机构培育对象名单的通知》,18家新型研发机构培育对象纳入培育库进行孵化培育和重点建设,培育建设期3年。跟着小布一起来看↓↓↓(云南省科技厅)
本文由昆明信息港机器人小明转载自"“云南发布”微博"
广告热线: (0871)65364045 新闻热线: (0871)65390101
24小时网站违法和不良信息举报电话: 0871-65390101 举报邮箱: 2779967946@qq.com
互联网新闻信息服务许可证: 53120170004
增值电信业务经营许可证(ICP): 滇B2-20090009