干细胞在罕见病领域又取得了新进展!近日,发表于《Cell Reports》(影响因子:9.995)的一篇研究表示,有研究团队从人类干细胞培养出3D肾脏“类器官“,并在体外和原位异种移植有效概括了结节性硬化症(TSC)这一罕见病的有效性,为深入了解该病发病机制提供了支持。
罕见病多为先天性疾病,发病率低又很难治愈。目前,全球已知的罕见病已经达到了7000多种,因为确切病因不明,也让治疗成为了难点。
结节性硬化症(tuberous sclerosis complex,TSC)就是其中的一种,不仅会导致患者皮肤、大脑、肾脏、心脏多器官出现肿瘤,而且TSC肿瘤非常多样化,在儿童和成年患者中,症状从轻微到危及生命,包括癫痫、智力障碍和肾脏问题等。
TSC是一种多系统受累的罕见遗传病,和许多罕见病一样,临床上基本无法治愈,通常只能对症治疗。肾脏是TSC受损最为严重的器官,也是患者死亡的主要原因。
为了进一步研究这一疾病,近日,渥太华医院在《Cell Reports》上发布的一篇研究表示,该团队在实验室中从人类干细胞培养出3D肾脏组织,该“迷你类器官”在体外和原位异种移植有效概括了TSC肾脏疾病的多效性,有利于发现TSC肿瘤的遗传特征,并为深入了解该类罕见病的发病机制提供了支持。

结节性硬化症(TSC)是一种单基因多系统疾病,其特征是在多个器官系统中形成肿瘤,TSC1或TSC2的基因缺失被认为是引起多系统肿瘤发病的根源。
尽管TSC是一种很明确的单基因疾病,但患者内部病变多样性的细胞机制仍然是难以捉摸的,由于缺乏完全概括人类肾脏疾病的动物模型,TSC的研究进展受到了阻碍。
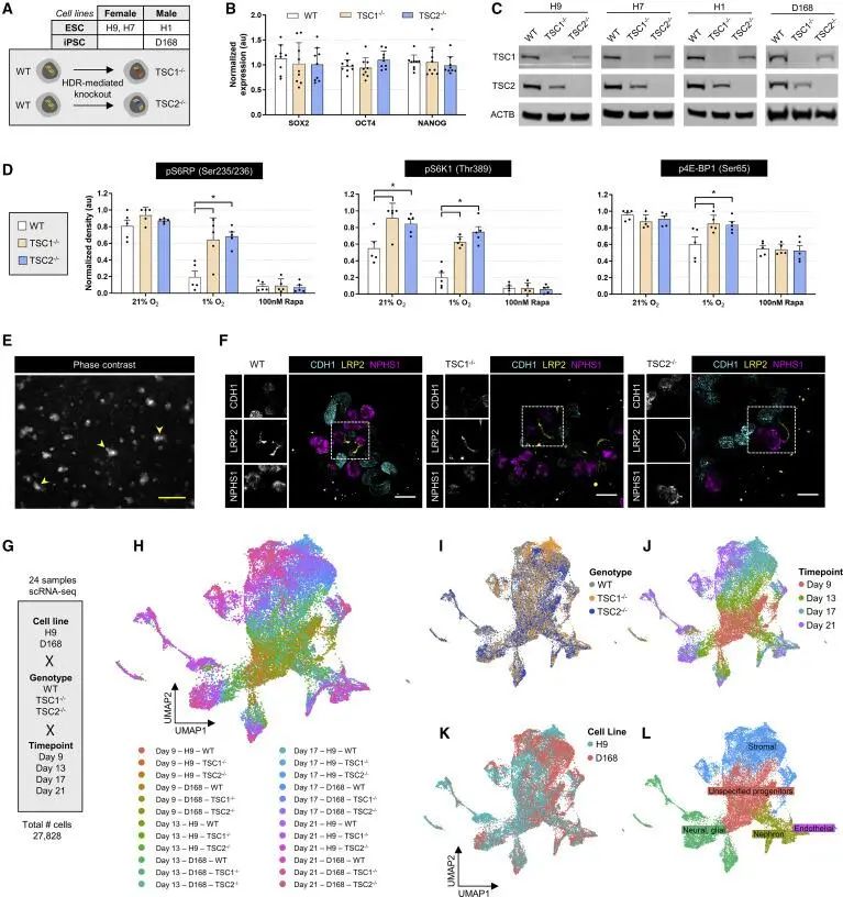
为更好地了解TSC,来自渥太华医院的研究者们利用人类多能干细胞(hPSC)培育出了TSC受累核心器官肾脏的“3D类器官“模型,这些干细胞经过基因工程改造,具有TSC1或TSC2突变。然后,研究人员从这些肾脏类器官中取出单个细胞,并将它们注射到小鼠的肾脏中,在那里它们长成人类TSC肿瘤。

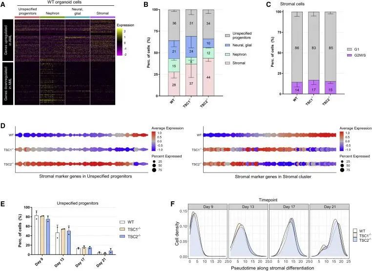
该模型在体外和原位异种移植时概括了TSC肾脏疾病的多效性特征,时程单细胞RNA测序表明:TSC1或TSC2的缺失会影响肾上皮、基质和胶质细胞的多个发育过程。
根据这些肾脏“迷你类器官”,研究人员发现称为雪旺细胞前体的是TSC肿瘤从肾脏开始的地方,他们还发现这种单一突变会影响许多不同类型细胞的发育,这也解释了即使在同一个人体内也会发生肾肿瘤的变异。
总之,干细胞“类器官“模型解释了TSC肾脏疾病的发病机制,研究人员发现TSC1和TSC2的缺失会影响肾上皮、间质和胶质细胞的多个发育过程。这些数据也说明了TSC1或TSC2双等位基因失活的多效性发育后果,并提供了对TSC肾脏病变发病机制的深入了解。

随着医学技术的进步,尤其是近年来干细胞、基因技术等的兴起,“类器官”技术也得到了空前发展,这为其他致命性疾病以及罕见病、疑难病提供了更可靠的疾病研究模型,也为研究开发治疗方案提供了有效工具。
干细胞,本就是一类具有自我复制和多向分化的多潜能细胞,在一定条件下,可以分化为多种功能细胞,可以再生各种人体组织器官,因此,也被医学界称为“万用细胞”。
凭借着干细胞的多向分化潜能,免疫调控和自我复制等特点,干细胞作为理想的“种子”细胞正在用于病变引起的组织器官损伤修复,而多能干细胞衍生的人类器官模型也已经被证明与妊娠早期、中期的人类器官相似,为研究疾病发育及治疗提供了一个有价值的系统。
近年来,干细胞在罕见病治疗的道路上也取得了一定的进展,国际上一些罕见病已经有相对应的干细胞治疗药物研究,比如克罗恩病、渐冻症、早衰症、移植物抗宿主病、复杂性克隆氏病等,多项研究也已经初步证实了干细胞对于一些罕见病的疗效,为罕见病治疗打开了“新的世界”。
而更值得欣慰的是,一些干细胞疗法的适应症也正在向罕见病方向延伸,甚至有专家预言“未来最有效的干细胞疗法可能是在罕见病上”,随着干细胞新药研发不断取得新进展,罕见病的临床治疗有望迎来新的局面。
干细胞治疗罕见病的前景已经毋庸置疑。随着临床研究和药物试验的快速进展,相信在未来,更多的罕见病有望迎来新的治疗选择。
Write in the last
写在最后
干细胞在罕见病领域的发展也让我们看到了更多的可能。未来,相信我们不仅可以通过干细胞的方法来筛选药物,利用干细胞去形成一个器官替代,或者植入可以透析的装置,随着干细胞技术的不断发展,这些都将会是可期的前景。

往期回顾

严格落实重点企业包保责任 昆明高新区开展重点企业安全生产检查

