昆明信息港
彩龙社区
抗疫
正文
民生服务
出行
财经
教育
健康
文化
旅游
招聘
西双版纳州疾控中心发布疫情防控健康提示
2022-10-02 09:52
来源:昆明信息港
上一篇
安宁市太平新城街道、金方街道调整临时性静态管理时间
来源:昆明信息港
2022-10-02
下一篇
【喜迎国庆】东川喜迎“国庆” 一抹红色“刷屏”铜都
来源:东川新闻
2022-10-01
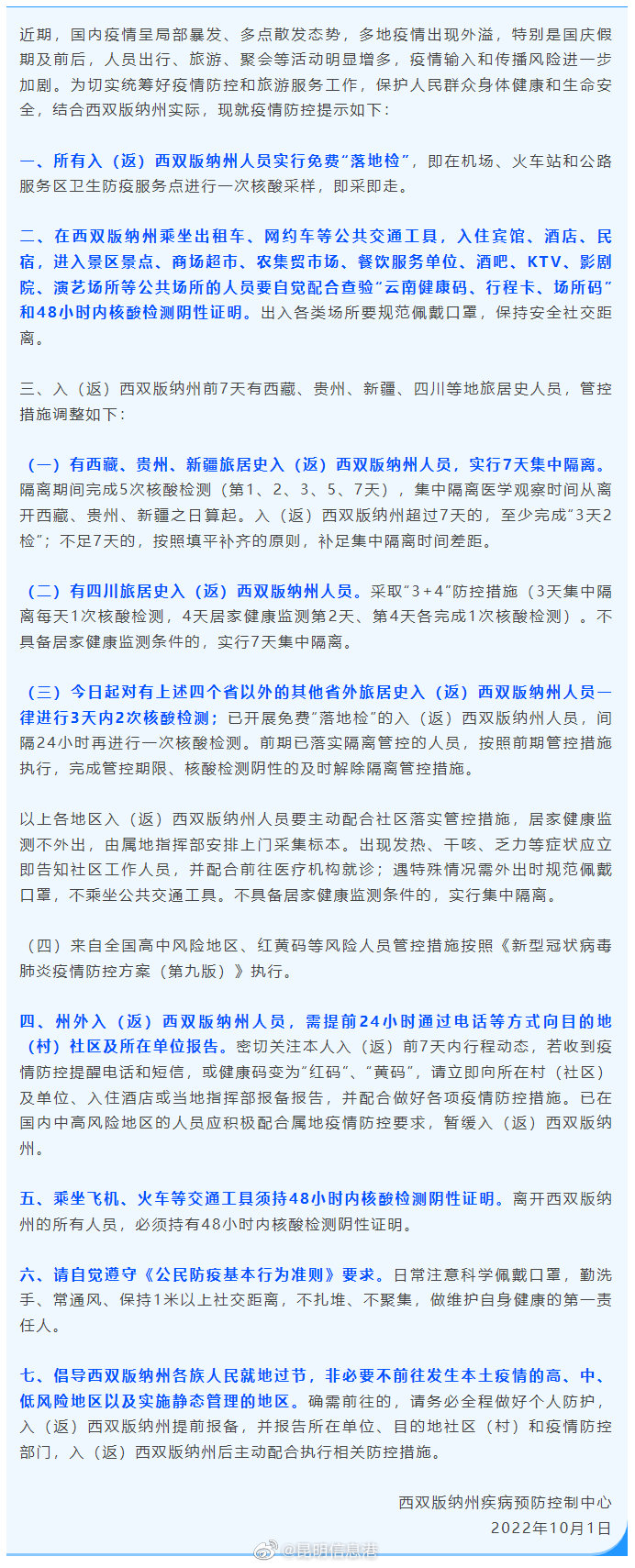
近期,国内疫情呈局部暴发、多点散发态势,多地疫情出现外溢,特别是国庆假期及前后,人员出行、旅游、聚会等活动明显增多,疫情输入和传播风险进一步加剧。为切实统筹好疫情防控和旅游服务工作,保护人民群众身体健康和生命安全,结合西双版纳州实际,现就疫情防控提示如下↓↓↓↓↓↓
本文由昆明信息港机器人小明转载自"昆明信息港"
广告热线: (0871)65364045 新闻热线: (0871)65390101
24小时网站违法和不良信息举报电话: 0871-65390101 举报邮箱: 2779967946@qq.com
互联网新闻信息服务许可证: 53120170004
增值电信业务经营许可证(ICP): 滇B2-20090009