昆明信息港
彩龙社区
房产
正文
民生服务
出行
财经
教育
健康
文化
旅游
招聘
两部门:阶段性放宽部分城市首套住房贷款利率下限
2022-09-29 23:32
来源:“昆明官渡发布”微博
上一篇
森林消防“蓝朋友”高调示爱伟大祖国
来源:大理日报
2022-09-29
下一篇
5款理财产品今日起售 预期最高收益3.25%
2022-09-29
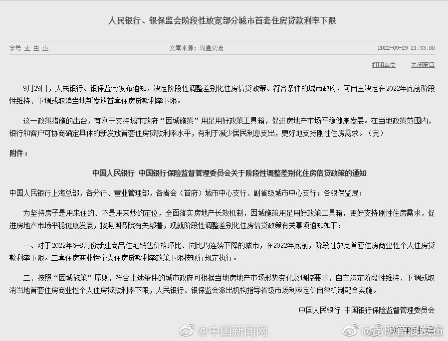
9月29日,人民银行、银保监会发布通知,决定阶段性调整差别化住房信贷政策。对于2022年6-8月份新建商品住宅销售价格环比、同比均连续下降的城市,在2022年底前,阶段性放宽首套住房商业性个人住房贷款利率下限。二套住房商业性个人住房贷款利率政策下限按现行规定执行。@中新财经
本文由昆明信息港机器人小明转载自"“昆明官渡发布”微博"
广告热线: (0871)65364045 新闻热线: (0871)65390101
24小时网站违法和不良信息举报电话: 0871-65390101 举报邮箱: 2779967946@qq.com
互联网新闻信息服务许可证: 53120170004
增值电信业务经营许可证(ICP): 滇B2-20090009