过线246人,西山区2022年社工考试通过人数再创历史新高
来源:昆明市西山区发布2022-09-21

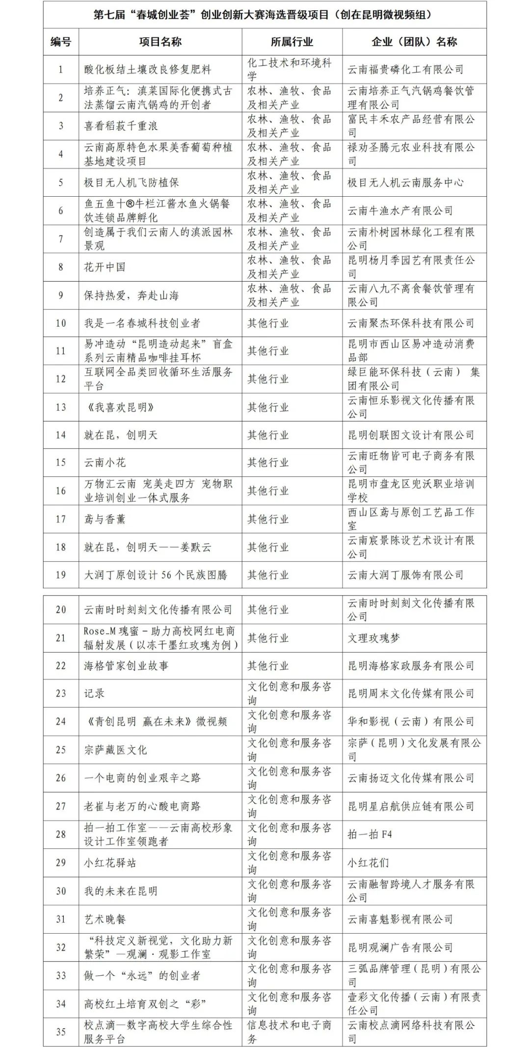
昆明信息港讯 2022年9月20日,第七届“春城创业荟”创业创新大赛项目海选评审成功举行。由24位评委分成8个小组,对812个报名项目进行评审,最终从5个组别评选出375个项目晋级初赛阶段,其中“企业组”150个项目、“创意组”100个项目、“返乡创业组”50个项目、“国际组”40个项目、“创在昆明短视频组”35个项目。
现将晋级项目及公司(团队)名单予以公示,接受社会监督。如对晋级项目有异议的,可在公示期内通过邮件、电话等方式,向大赛组委会反映。
公示时间:2022年9月21日—9月27日
联系电话:0871-65392426
电子邮箱:cccyh2016@163.com
第七届“春城创业荟”创业创新大赛组委会
2022年9月21日
“创意组”晋级名单(排名不分先后)


“企业组”晋级名单(排名不分先后)


“返乡创业组”晋级名单(排名不分先后)

“国际组”晋级名单(排名不分先后)

“微视频组”晋级名单(排名不分先后)
