昆明信息港
彩龙社区
昆明
民生服务
正文
民生服务
出行
财经
教育
健康
文化
旅游
招聘
国家医保局回应将部分药品调出目录
2022-07-23 16:40
来源:“昆明五华发布”微博
上一篇
接种新冠疫苗不会引起白血病和糖尿病
来源:“云南发布”微博
2022-07-23
下一篇
大暑高温烤验来了 教你健康消暑!
来源:“昆明官渡发布”微博
2022-07-23
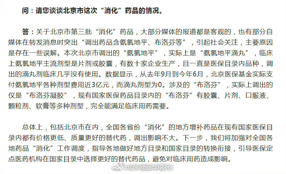
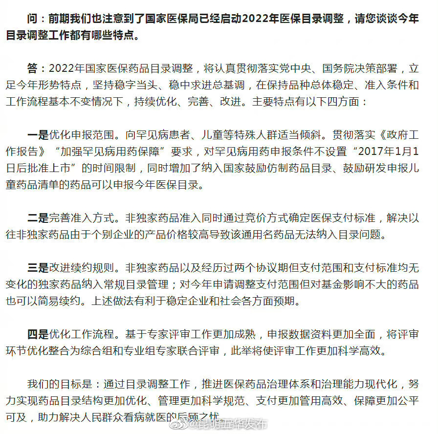
近日,有媒体发布“部分药品年底将调出地方医保目录”等新闻,引发一定社会关注。这些药品为什么调出医保目录?会不会影响患者用药?记者就相关问题采访了国家医疗保障局医药服务管理司相关负责人↓(国家医保局)
本文由昆明信息港机器人小明转载自"“昆明五华发布”微博"
广告热线: (0871)65364045 新闻热线: (0871)65390101
24小时网站违法和不良信息举报电话: 0871-65390101 举报邮箱: 2779967946@qq.com
互联网新闻信息服务许可证: 53120170004
增值电信业务经营许可证(ICP): 滇B2-20090009