昆明信息港讯 4月26日,中指研究院“2022中国物业服务百强企业研究成果发布会暨第十五届中国物业服务百强企业家峰会”以“线上线下”联动的方式召开。作为核心分会场之一,西南分会在重庆金科大酒店盛大启幕,现场近百余位西南物业百强企业、优秀企业代表齐聚,见证荣耀时刻,共话行业未来。

过去一年,西南物业优秀企业扎实地做好各项工作,取得了不错的经营业绩,实现了“十四五”的良好开局。面对房地产行业严峻的调控形势,西南物企坚定着独立市场化道路,同时从战略升级到品牌焕新、从品质提升到规模提速、从服务延展到空间拓展、从科技加码到拥抱资本,加码企业核心竞争能力。
《中国物业服务百强企业研究成果》显示,有近50家西南物业企业成功跻身物业百强行列,成为物业行业的佼佼者;值得欣喜的是,本次共有10家西南物业企业首进百强,新生力量的不断涌现,见证了物业行业激烈竞争背景下,西南物业企业强劲的发展势头;从西南物业百强企业排名分布来看,总体呈现稳中有进的态势,其中,金科服务继续领跑,连续第7年蝉联全国TOP10,综合实力和品牌影响力持续提升;新大正、天骄爱生活、东原仁知服务、华宇优家集团、中天城投服务、嘉诚新悦集团、俊发七彩服务、新鸥鹏文教服、宏立城物业、新希望服务等10家优质物企入围TOP30梯队。

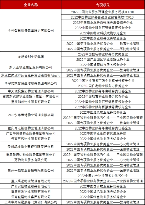
物业服务空间巨大,细分赛道及领域丰富。西南物业优秀物业企业,基于自身资源、能力、经验等优势,锁定专项服务领域,构建细分领域竞争互称河,或者以差异化推进企业脱颖而出。研究成果展现,有多家西南物业企业荣膺专项领先及特色领域的荣誉。


西南物业市场空间大,且极具发展潜力。在夯实核心城市优势,以区域密度促发展、降成本、提质效的行业共识下,本次物业百强发布会还公布了西南区域主要城市综合实力TOP10榜单。

研究成果还就百强企业的发展特征从管理规模、经营绩效、服务质量、发展潜力、社会责任5个维度的发展现状及表现,具体如下:
1.管理规模。2021年,百强企业管理面积达到5692.98万平方米,同比增速达16.69%。市场份额方面,百强企业市占率上升至52.31%,较上年增长2.60个百分点。
首先,并购成为扩规模首要驱动力。2021年,百强企业并购案涉及约10亿平方米管理面积,创历史新高;其次,百强企业市场拓展能力显著提升,竞标与战略合作并举,进一步提升外拓比例;最后,关联公司面积供给仍是压舱石,但占比明显减少。
2.经营绩效。2021年,百强企业营业收入均值达13.40亿元,同比增长14.21%,同比增速较上年提升1.4个百分点。TOP10企业营业收入均值达107.78亿元,同比增速达50.17%,是百强企业的3.53倍。从收入构成看,2021年,百强企业基础物业服务收入持续增长,均值高达10.22亿元,首次突破十亿大关,同比增长11.72%。多种经营收入均值3.19亿元,同比增幅达23.01%,增速约为基础物业服务收入的两倍。
3.服务质量。2022年全国重点企业整体服务水平满意度评价得分约80.8分,连续五年保持80分以上的高位。在物业管理行业市场化程度不断提升的背景下,业主对于优质物业服务的支付意识逐渐觉醒,支付意愿明显提升。
4.发展潜力。物业管理行业空间边界不断延伸,突破了传统服务的天花板,表明行业发展潜力不可限量。同时,具备特色服务的物业公司迎来发展契机,为行业开辟更多细分蓝海市场,如高端服务、商业运营、城市服务等细分市场空间逐步打开。
5.社会责任。百强企业积极承担社会责任,吸纳社会劳动力。2021年,百强企业提供就业岗位150.06万个,员工数量均值为5908个,提供外包岗位约60万个,在解决基层就业、促进社会和谐稳定方面发挥了重要作用。此外,百强企业在疫情防控、社会环境保护等方面亦承担了重要的社会责任。