云南一大批事业单位招聘公告来了
全部都有编制
且部分岗位无需笔试
↓↓↓
云南省卫生健康委员会所属事业单位2021年面向社会公开招聘高层次人才的公告


云南大学2021年公开招聘专业技术人员公告

应聘人员须通过云南大学人事处主页登录“云南大学公开招聘报名系统”进行报名,每人限报一个岗位。应聘人员应按要求如实填写个人信息,若填写的个人资料与实际情况不符,一切后果由本人承担,我校有权取消其参加考试以及聘用资格。
云南民族大学2021年公开招聘工作人员公告

1.报名方式
应聘人员须登录云南民族大学网站信息服务栏中“公开招聘系统”进行报名,每人限报一个岗位。应聘人员应按要求如实填写个人信息,若填写的个人资料与实际情况不符,一切后果由本人负责,同时我校有权取消其参加考试以及聘用资格。
2.报名时间
云南农业大学2021年公开招聘工作人员(教学科研岗位)公告

1.报名时间
“教学科研岗位”采用全年长期招聘报名,适时组织面试。
2.报名方式
“教学科研岗位”应聘人员须通过“云南农业大学招聘系统(http://rsc.ynau.edu.cn/zp)”进行报名。
云南省社会科学院 中国(昆明)南亚东南亚研究院2021年公开招聘高层次人才公告

中国船舶重工集团公司七五○试验场2022校园招聘信息(昆明)
拟聘岗位 | ||||
云南省第一人民医院2021年面向社会公开招聘工作人员公告

云南大学附属医院2021年面向社会公开招聘高层次人才的公告

昆明医科大学第一附属医院2021年面向社会公开招聘工作人员的公告

大理大学第一附属医院2021年面向社会公开招聘工作人员的公告

昆明理工大学2021年公开招聘博士工作人员公告

云南艺术学院2021年公开招聘高层次人才公告


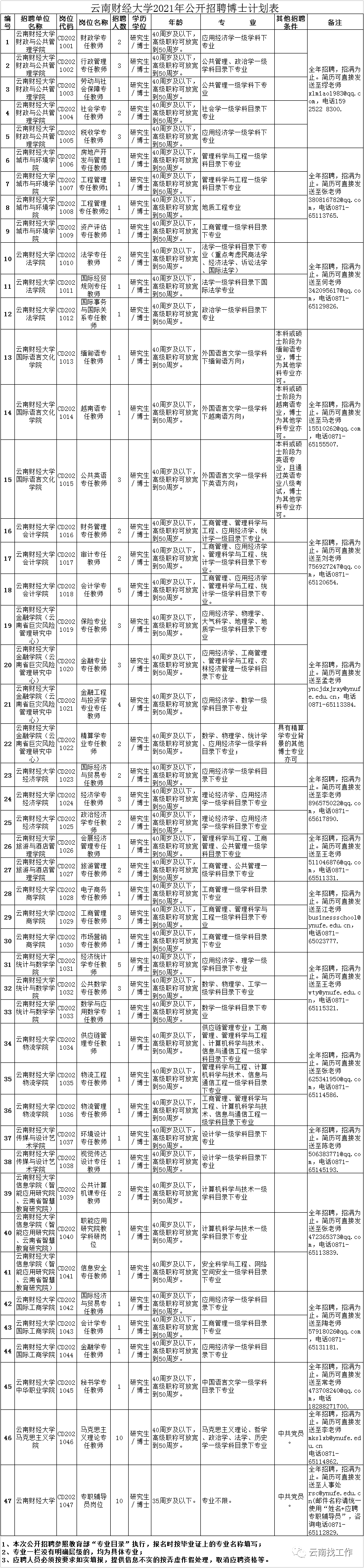
云南财经大学2021年公开招聘博士公告

昆明医科大学2021年博士空缺岗位招聘公告

报名时间

昆明学院2021年高层次人才引进公告

云南林业职业技术学院2021年公开招聘高层次人才公告


云南轻纺职业学院2021年公开招聘事业单位高层次人才公告


曲靖师范学院2021年高层次人才需求信息

云南能源职业技术学院2021年公开招聘高层次人才公告

曲靖医学高等专科学校2021年公开招聘事业单位人员总量管理内工作人员实施方案公告(含计划表)

玉溪师范学院2021年常年招聘博士公告

截止日期:2021年12月31日
2.报名方式:通过电子邮件方式在网上报名(注意:邮件添加的附件不得设置下载期限)。
报名邮箱地址:rczp@yxnu.edu.cn。
保山学院常年招聘(引进)高层次人才公告


红河学院2021年公开招聘工作人员公告

昭通学院2021年公开招聘事业编制工作人员公告

丽江师范高等专科学校2021年第二批公开招聘工作人员公告

云南省双柏县职业高级中学2021年紧缺人才公开招聘公告
云南省双柏县职业高级中学计划招聘专任教学教师2名。
报名方式:

临沧市卫生健康委员会关于市级医疗卫生机构2021年引进急需紧缺卫生专业技术人才的公告

滇西应用技术大学2021年公开招聘博士及高级职称人员公告

报名采取网络报名的方式进行,应聘人员将报考岗位要求的报名登记表(附件2)、身份证、学历学位证、职称证、政治面貌、代表性学术成果等证明材料扫描件打包(统一命名为姓名+应聘岗位名称),发送至应聘单位邮箱进行报名,每位应聘人员限报一个岗位。

滇西应用技术大学普洱茶学院关于2021年高层次人才招聘公告


德宏职业学院2021年公开考核引进2名研究生教师公告


长按二维码识别查看招聘公告全文
大理州苍洱人才“霞光计划”校园工程2021年引进高层次人才公告


2021年西双版纳州卫生健康委直属单位紧缺岗位人才聘用公告


长按二维码识别查看招聘公告全文
2021年勐海县事业单位紧缺人才聘用公告

2021年勐腊县事业单位紧缺岗位人才招聘公告


怒江州2021年引进急需紧缺高层次人才公告


怒江州实验小学2021年引进教育教学类高层次人才公告


长按二维码识别查看招聘公告全文
迪庆藏族自治州广播电视台2021年藏语译制人员招聘公告


长按二维码识别查看招聘公告全文

昆明信息港整理编辑
来源:云南找工作、云南信息报
编辑:丛 林
审核:李贵芳
终审:宋建波



