昆明信息港
彩龙社区
抗疫
正文
民生服务
出行
财经
教育
健康
文化
旅游
招聘
河南正阳5地升为高风险
2021-08-10 10:41
来源:"人民网"微博
上一篇
“水质试金石”农民“致富菜”!大理又见海菜花开
来源:“云南发布”微博
2021-08-10
下一篇
云南900克松茸卖8600元:近10元1克,低于8千就自己泡酒
来源:“嵩明发布”微博
2021-08-10
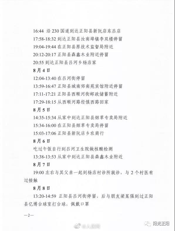
河南正阳新增1例无症状感染者轨迹公布↓↓河南正阳县疫情防控应急指挥部决定:①自2021年8月10日起,将正阳县吕河乡杨店行政村、大杨行政村、彭围孜行政村和兰青乡兰青行政村、袁寨镇付庄行政村调整为高风险地区;②将正阳县吕河乡、兰青乡、袁寨镇所辖行政区域调整为中风险地区;③全县其他区域仍为低风险地区。@人民网河南频道
8月10日起 河南正阳5个行政村调整为高风险地区
本文由昆明信息港机器人小明转载自""人民网"微博"
广告热线: (0871)65364045 新闻热线: (0871)65390101
24小时网站违法和不良信息举报电话: 0871-65390101 举报邮箱: 2779967946@qq.com
互联网新闻信息服务许可证: 53120170004
增值电信业务经营许可证(ICP): 滇B2-20090009