为群众办实事 | 守护德宏“北大门”的临时党支部


德宏团结报(微信)


“你们这怎么查得这么严,又是登记身份证、测体温,又是扫码询问,还查看后备箱,像专业缉查警察似的。”一位过路的司机在曩宋高速公路出入口健康检测点打趣说。“我们这里是德宏的‘北大门’,不看严点既是对我们德宏人民不负责,更是对全国人民不负责,请您多理解!”执勤的党员同志说道。

德宏团结报(微信)

梁河县曩宋高速公路出入口健康检测点位于腾陇高速公路曩宋出入口,是德宏州通往其他地州的交通要道。为严格落实“外防输入、内防扩散”的疫情防控措施,2020年11月17日成立了曩宋高速公路出入口健康检测点临时党支部,支部书记由曩宋阿昌族乡党委书记担任,支部党员为参与此检测点执勤的县直单位和乡政府所有党员。自支部成立以来,来自不同单位、不同岗位的党员同志们共同组成了一个“家”,进一步筑牢了战“疫”堡垒。
德宏团结报(微信)

建章立制,让“家”更有维度


德宏团结报(微信)

德宏团结报(微信)
德宏团结报(微信)


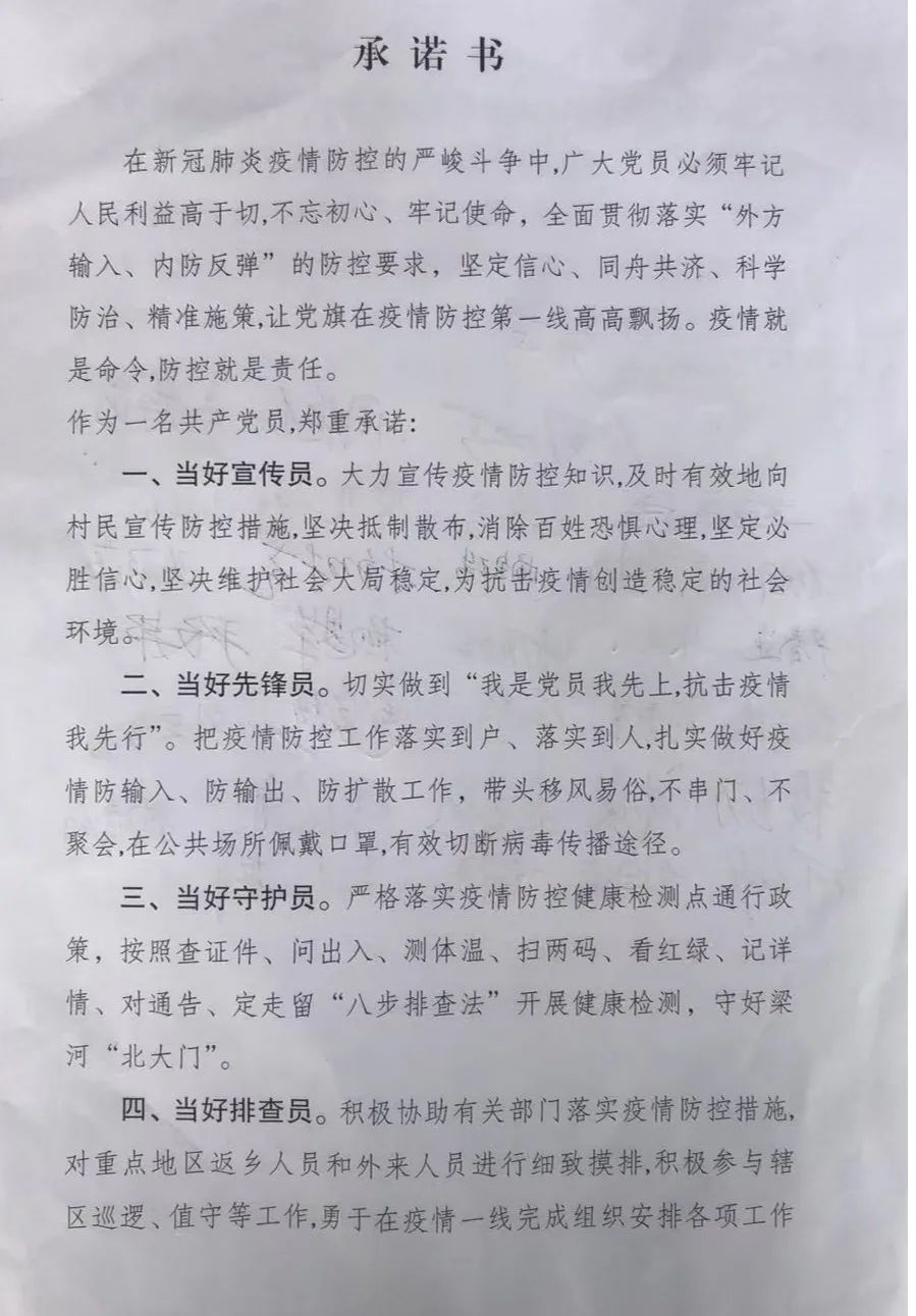
党支部在成立之时便明确了工作职责,让所有党员有章可循。所有党员必须按照查证件、问出入、测体温、扫三码、看核酸、记详情、对通告、定走留“八步排查法”和身份证必查、核酸检测报告必查、健康码必扫必查、行程码必扫必查、德宏抗疫情码必扫必查、车辆后排人员必查、车辆后备箱必查的“七必查”要求开展健康检测;签订《承诺书》,号召所有党员当好疫情防控宣传员、先锋员、守护员、排查员、服务员。

德宏团结报(微信)
德宏团结报(微信)
结合党史学习教育和防控工作实际,开展“疫线夜读”活动。在夜班流通车辆少时,由党员组织大家重温党史故事,分享红色经典,解读忠诚担当,进一步坚定轮值党员的初心使命,在“疫线”完成自我革命、自我升华。

德宏团结报(微信)
德宏团结报(微信)

示范带动,让“家”更有高度


德宏团结报(微信)
健康检测点分三班24小时轮流值守,为更好地发挥党员的示范带动作用,每个班次至少安排1名党员“出征挂帅”。在轮值过程中,党员同志切实做到“三上三带头”,即人民利益上心、冲锋陷阵上前、责任落实上肩;带头宣传教育聚合力、带头站岗值守强防控、带头整治卫生护健康,有效地消除了检测点上的很多安全隐患。截至目前,检测点上未发生任何纠纷和案件。

德宏团结报(微信)
德宏团结报(微信)

凝心聚力,让“家”更有温度



德宏团结报(微信)
健康检测点目前共有11个单位共同参与轮值,为解决大家的吃饭问题,党员尹绍帮主动申请为执勤人员送饭送水,他驾驶自己的私车,每天至少来回2趟,一送就是1年多;检测点刚刚设置时没有电,党员杨恩荣主动向熟人借来2个大电瓶供检测点接通临时电路;下雨天,轮值人员登记常常被淋湿,党员们就主动把自己的雨伞放到点上供大家使用......这样的故事数不胜数,我们也许记不住他们所有人的名字,但他们都有一个共同的称号——共产党员。


来源:梁河党旗红

责编:刘亚旭

审核:李武周 朱边勇

推 荐 阅 读

德宏团结报(微信)

龙佳,别气馁,你永远是德宏的骄傲!

德宏团结报(微信)

瑞丽“7·04”疫情处置工作第26次会议召开

德宏团结报(微信)

今天,大瑞铁路冲出地震带!

德宏团结报(微信)

德宏团结报(微信)



本文由昆明信息港机器人小明转载自"德宏团结报(微信)"
广告热线: (0871)65364045  新闻热线: (0871)65390101
24小时网站违法和不良信息举报电话: 0871-65390101  举报邮箱: 2779967946@qq.com