昆明信息港讯 2020年8月27日,云南省科学技术厅发布了《关于云南省科技成果转化奖补资金、高校院所科技成果转移转化机构建设经费补助拟支持项目的公示》,昆明高新区的昆明贵研催化剂有限责任公司凭借《国六汽车催化剂关键技术及产业化》项目即将获得科技成果转化奖补资金支持。


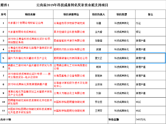
云南省2019年科技成果转化奖补资金拟支持项目名单
据了解,云南省财政厅联合科技厅于5月26日印发了《云南省科技成果转化奖补资金管理办法》,2020年6月3日,云南省财政厅、云南省科技厅根据《云南省科技成果转化奖补资金管理办法》开展了云南省科技成果转化奖补资金申报工作,重点围绕打造世界一流的“绿色能源”“绿色食品”“健康生活目的地”三张牌和“数字云南”建设,以及生物医药和大健康产业、旅游文化产业、信息产业、物流产业、高原特色现代农业、新材料产业、先进装备制造业、食品与消费品加工制造业等重点产业领域实施科技成果转化。经过公开申报、主管部门初评、专家网评以及省科技厅、省财政厅会商研究等程序,最终产生公示名单。“牛肝菌3个发明专利权转让合同”等11个科技成果转化项目和云南省农业科学院等11家单位成果转移转化机构建设项目入围。拟支持项目公示期7天,公示无异议的项目将获得资金支持。

昆明贵研催化剂有限责任公司相关项目图片
作为此次科技成果转化项目中唯一来自高新区的企业,昆明贵研催化剂有限责任公司依托具有我国自主知识产权的成果,自主设计建成了全套自动化物流生产线,经过三十年的不懈努力,研发出高性能国五/国六汽车催化剂产品。继而创新了贵金属结构调控和定向锚定分散控制技术,实现贵金属在涂层表面的高效利用和稳定分散,设计出新型国六超低贵金属稀土催化剂产品,产品中的贵金属用量小于30克/立方英尺(g/ft3),比国外同类产品减少20%;并研制出国六颗粒捕集催化剂(CGPF)微孔尺度涂层可控分布技术,实现颗粒物与气态污染物四效净化;同时,提出了催化剂全工况服役特性切片解析新方法,揭示了催化器在国六全工况瞬态运行和耐久过程的性能变化规律。研发出满足国五/国六车载诊断系统(OBD)需求的催化剂极限老化技术,使我国汽车尾气净化催化剂的生产达到了与工业发达国家同等的现代化、规模化的生产能力和技术水平,充分体现出中国在汽车催化剂领域中科技创新和产业化的能力。
昆明高新区秉承“发展高科技、实现产业化”的宗旨,积极贯彻《云南省人民政府办公厅关于财政支持和促进科技成果转化的实施意见》,鼓励和促进园区企业受让科技成果转化应用,支持科技成果转化服务机构提供共性技术研发、中试、工业性试验等服务,促进科技成果落地转化。