
当街头的洒水车开始预热
当家里的水盆被提前擦亮
预警!云南人的快乐和假期
即将加载█ █ █ █ █100%
多地网友
进入泼水节「满级备战状态」✅
有人开起 “泼水特训营”
挥盆、走位、预判
每一下都是对泼水大战的极致演练
姐妹组团提前加练专项舞蹈
就等泼水节当天
边跳边泼,拿捏全场!

资料图
云南两地又到放假时间
根据西双版纳傣族自治州人民政府办公室此前发布的关于2026年部分节假日安排的通知,2026年泼水节(傣历1388新年节),4月13日(周一)至15日(周三),放假共3天,不调休。
根据德宏傣族景颇族自治州人民政府办公室发布的关于2026年部分节假日安排的通知,泼水节4月13日(周一)至14日(周二)放假,共2天。

西双版纳、德宏、临沧、红河
各地特色泼水活动蓄势待发
等你一起来
水~水~水水水~

西双版纳州傣历1388年新年节(2026)泼水节即将来临,这份最全官方日程请收好,邀您共赴这场全民狂欢盛宴~

2026年4月12日(星期日)20:00
景洪市泼水广场

左右滑动查看更多
2026年4月13日(星期一)13:00
景洪市澜沧江观礼台






2026年4月13日—4月14日(全天)
景洪市泼水广场澜沧江边两岸步行道、澜沧江边观礼台、告庄西双景(星光夜市、凤起湄澜六国广场)、花卉园在树下集市等
左右滑动查看更多
2026年4月13日(星期一)19:30—22:00
景洪市龙舟广场观礼台、告庄西双景、澜沧江观礼台
左右滑动查看更多
2026年4月14日(星期二)8:30—11:30
景洪市城区主要街道、泼水广场
左右滑动查看更多
2026年4月14日(星期二)20:00—22:00
景洪市澜沧江观礼台
左右滑动查看更多
2026年4月15日(星期三)11:00
取水点:景洪市澜沧江南岸新老大桥中间
泼水主场地:景洪市泼水广场
泼水点:景洪市城区主要街道
左右滑动查看更多
2026年3月上旬至4月中旬
告庄西双景、曼听御花园
左右滑动查看更多
2026年3月至4月
景洪市告庄西双景帕雅真广场


当雨林的风裹着暖意而来,当傣家的竹楼升起炊烟,一场最盛大的期待,即将到来!2026年西双版纳州勐腊县泼水节有哪些精彩活动,一起来看~







“水花起,福运至”,又到了一年一度傣族、德昂族同胞们的盛大节日——泼水节。4月10日—14日,一同走进这场水花盛宴,在瑞丽江泼水广场,共赴一场藏着边寨烟火与民族深情的狂欢盛典~





4月10日—12日,盈江2026年傣族德昂族泼水狂欢活动,将在傣文化园泼水广场举行。一场融合传统与潮流,祝福与欢笑的泼水盛宴,即将开启!



“大美陇川”2026年傣族德昂族泼水节将于4月10日至12日隆重举行,将开展特色赶摆、大型嘎伴光、DJ泼水狂欢等活动。



古镇街巷泼水从容不挤,非遗展演、葫芦丝专场、特色茶宴美食同步上线,来梁河,沉浸式感受地道民族文化。


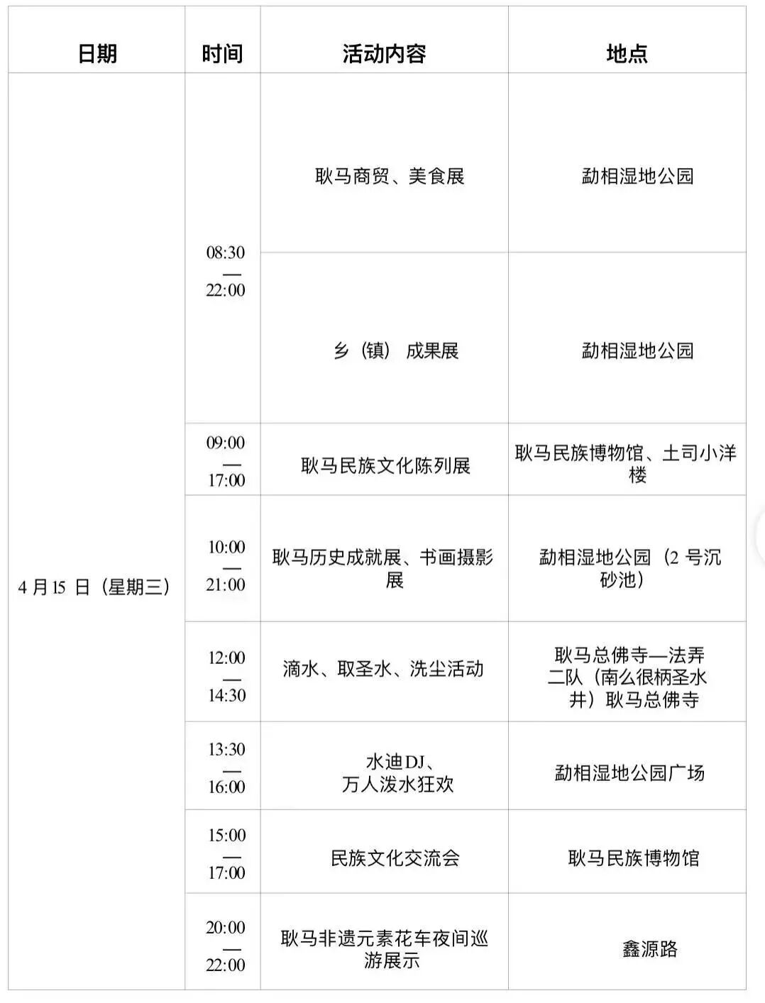
准备好“战斗”工具!4月12日至17日,一起相约耿马!






4月10日至12日,2026年(傣历1388年)元阳泼水节即将来袭,展销集市、热气球观光体验、泼水狂欢……丰富活动等你来~


泼水节出行前必读指南
防水神器
潜水级防水袋装手机(带挂绳防甩飞📱)
密封袋+防水腰包装重要证件(别放裤兜里!)
泳镜/护目镜保护眼睛(防酸爽滋水攻击🥽)
穿搭“小心机”
速干T恤+防走光深色短裤(浅色湿了会透!🩳)
防晒必备宽檐帽+冰袖+冰丝防晒腿套(云南紫外线懂的都懂
)眼镜党记得用防滑耳钩(小心眼镜掉落会看不清水从何方来👓)
秘密泼水“武器”
远程:水枪(储水型更持久)
近战:折叠水桶(攻击力MAX)
泼水禁忌
🚫勿泼老人、小孩、孕妇!
🚫禁用脏水、废水、热水泼水,严禁在水中掺杂异物!
🥰关注当地泼水节相关通告或温馨提示,文明过节~

拿好装备、别穿“撒hai”
2026年泼水节
等你来云南
一起以水为礼
泼走烦恼、泼来福气~
审核:钟玲

往/期/回/顾























