

昆明的春日浪漫藏在粉色的花海之中
从公园蔓延到街巷
从湖畔晕染至窗下
就连某个转弯的街角
某个静谧的院落也忽然被一树樱粉轻轻渲染
此刻的昆明
被樱花赋予了更多温柔
跟着这份
从半日到三日的赏花攻略
一同吃花、赏花、眠花海
每一步都踩在了春天的信笺上!



关键词:老昆明、书卷气、城市漫游
看点:百年学府里的垂丝海棠开得最是风雅,映着古旧的砖墙,书卷气拉满。
Tips:云南大学参观需提前在公众号预约
玩法:从云大溜达到翠湖,春天湖边的风都是软的。钻进旁边的昆明老街(光华街、文明街),在转角的不经意间,可能就撞见一树出墙的樱花或海棠,感受春城最治愈的烟火气。
推荐:【拾野·花膳·非遗鲜花宴】(官渡区北京路)
新开的非遗主题餐厅!尝一尝墨红玫瑰炒蛋、石斛花炖排骨,把春天吃进肚子里。
备选:【尚品味道花园餐厅】(东风东路)
藏在老厂房里的花园餐厅,鲜花菜品也是一绝。
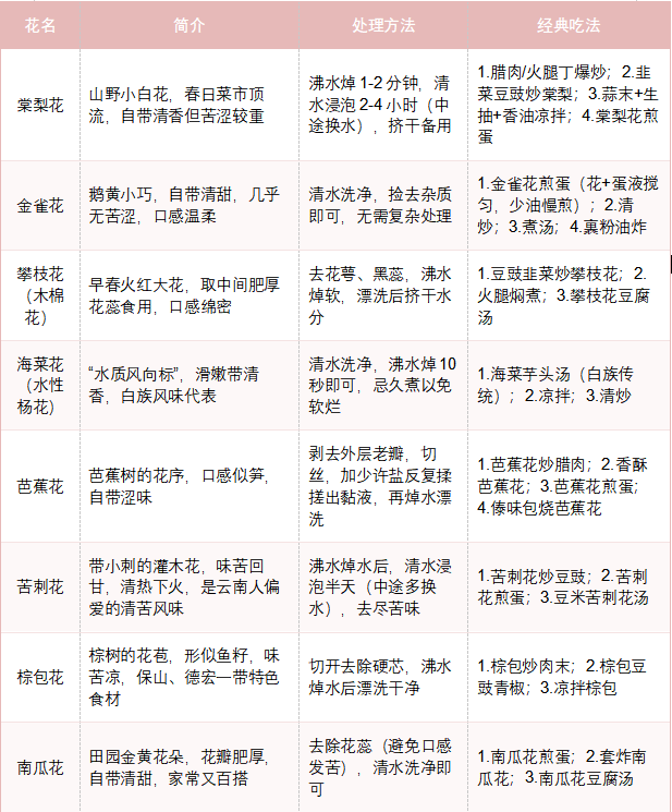
吃花菜单推荐:

吃花安全小贴士:
①不认识的野花绝对不要采来吃,优先在菜市场购买可食用花;
②多数野花需焯水+浸泡去苦涩,避免肠胃不适;
③过敏体质者先少量尝试;
④食花赶时令,过季口感会变差哦~



关键词:经典机位、古今穿越、滇池日落
看点:“圆通樱潮”正当时!虽然是老牌公园,但“花多人更多”才是春日氛围感的顶配!今年还有非遗展和集章活动,记得去凸面镜艺术装置拍梦幻大片哦!

玩法:可以尝尝园内或周边的老昆明小吃,也可以直奔下一个点。
看点:相比圆通山的热闹,这里更显清幽。古刹红墙配玉兰、海棠,别有一番“禅房花木深”的雅致。


关键词:古风意境、山水画卷、童话世界
参考【一日游】线路,打卡圆通山+翠湖片区。
金殿:金殿花潮节将从3月8日起就开启持续三个周末三段式古风游园、花神巡游与春之礼赞,十二花神与众人同游,花神祭礼大典,共赴花朝,汉服巡游走秀,游戏互动,花卉茶会,逛文创市集。
昆明植物园:樱花、桃花、李花、梨花、梅花、海棠、木瓜等这些诗里的花……它们仿佛一夜之间收到了春天的密信,纷纷绽开笑颜,将蔷薇园和海棠大道染成红、粉、白相间的浪漫海洋。
09:30 丰泽源植物园
看点:建议自驾!这里不是普通的植物园,是开满花的世外桃源!清澈的溪流中,海菜花(水性杨花)随波摇曳,岸边樱花、海棠花瓣飘落水中,真的就像流动的莫奈画境!
12:30 午餐
可在周边农家乐品尝地道农家菜。
14:30 凤龙湾童话小镇
看点:坐上复古小火车,哐当哐当穿越4公里的樱花隧道!山谷被漫野柔霞填满,仿佛闯入了宫崎骏的童话世界。


关键词:不留遗憾、小众秘境、湖光山色




Day1:【一日游】线路+东风坝七孔浮桥日落。
Day2:【两日游】Day2线路(丰泽源+凤龙湾)。
Day3:湖光山色中的粉色收尾
09:30 洛龙公园
看点:呈贡人民的后花园!第三届樱花节正在进行时(至3月31日),不仅有樱花,周末还有“赶街集市”和“百姓舞台”,满满的生活气息。

12:00 午餐
在呈贡大学城附近品尝新派滇菜。
15:00 斗南湿地&卧龙古渔村
看点:沿着滇池绿道骑行或散步,打卡卧龙古渔村的梅花(虽已过盛花期,但绿意盎然),或者去斗南湿地看七彩花海,最后以一场绝美的滇池日落结束旅程。


花期预警:3月上旬至4月初是云南樱和垂丝海棠的最佳观赏期,抓紧时间!
预约提醒:云大需要预约,热门周末尽量早出门。
穿搭建议:粉色花海下,穿浅色系衣服(白、米、浅蓝)最出片!汉服和旗袍跟古寺、海棠是绝配哦~

编辑:李滨兵
编审:李菁
终审:赵文






