谢谢你,小天使!昆明7岁女童意外离世,捐献器官帮了6个人
来源:昆明广播电视台2026-03-05


此前报道:
2025年12月30日晚,罗永浩2025年度科技创新分享大会在上海举行。根据预告,大会将于19时进行,不过,罗永浩本人并未准时现身,而是迟到了40多分钟后才出现在讲台上。此前的发布会,罗永浩也曾多次迟到。

还未走上讲台的罗永浩在幕后表示:“发生了一些事情,向大家道歉。后续会发文解释一下,希望大家理解。”随后,罗永浩在现场鞠躬道歉。
去年12月31日凌晨,罗永浩在微博发文回应“科技春晚”迟到40分钟的原因:
因为ADHD(注意缺陷与多动障碍)的关系,发布会没有一场是彩排过的,全是没有彩排直接上去硬讲。幻灯片从来没有提前做完过,都是做到开场前,还有百分之三十左右的页面需要再调整。有好几场甚至是把全场的幻灯片切成前后两大段,交代同事后一半应如何处理后拿着前一半提心吊胆上台。
罗永浩表示,多年以来,看起来没出大问题的,全是靠体力、经验和时灵时不灵的药物支撑。现在体力已经不太行了,比如连撑两三天不睡觉心脏会明显不适,而且脑子不工作,吃了十几年的药物已经吃最大剂量也不太管用。“为我的发布会做幕后的同事,工作难度全程都是地狱级数的,每次结束后都需要疗伤。如果ADHD换药失败,或是不能用锻炼彻底改善体能问题,我不会再举办这种大型活动了,会害人害己。”

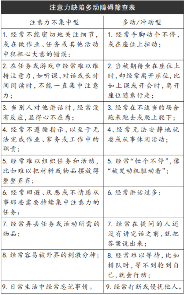
什么是ADHD?






下表可帮助初筛多动症,可以对照测验。如果在两类指标中,有6条或6条以上症状时,就要警惕。

来源:@罗永浩、潇湘晨报、生命时报
编辑:毕群
编审:李雪
终审:周健军
觉得不错,点个
和
转发起来!