注意!2月1日起,西山区这些范围即将封山管理

8099999街头巷尾微信

今天
昆明市西山区发布通告

2月1日起

西山区这些范围即将封山管理


8099999街头巷尾微信

详情如下
↓↓
目前已进入森林草原防火高火险期,根据《中华人民共和国森林法》《中华人民共和国草原法》《森林草原防灭火条例》《云南省森林防火条例》《昆明市森林防火条例》等有关规定,为做好2026年森林草原防灭火工作,切实有效预防森林草原火灾,确保森林资源和群众生命财产安全,维护生态安全和社会稳定,现就西山区森林草原防火实施封山管理事项通告如下:

封山期限




2026年2月1日至2026年6月15日(具体以防火期结束时间为准)



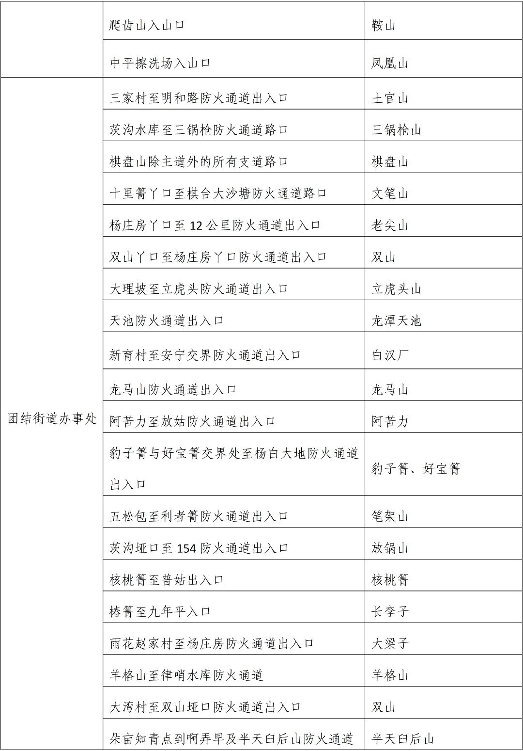
二、封山范围




8099999街头巷尾微信

8099999街头巷尾微信
8099999街头巷尾微信
8099999街头巷尾微信
8099999街头巷尾微信


8099999街头巷尾微信
8099999街头巷尾微信
8099999街头巷尾微信

来源: 昆明西山发布


编辑:黄潇云

编审:李菁

终审:赵文


热门新闻

NEWS

昆明这个行业节前紧急招人!

印度尼帕病毒病疫情对我国有何影响?国家疾控局回应

滇超大集开市!一站式解锁实惠年货


8099999街头巷尾微信

本文由昆明信息港机器人小明转载自"8099999街头巷尾微信"
广告热线: (0871)65364045  新闻热线: (0871)65390101
24小时网站违法和不良信息举报电话: 0871-65390101  举报邮箱: 2779967946@qq.com