昆明信息港
彩龙社区
民生服务
正文
民生服务
出行
财经
教育
健康
文化
旅游
招聘
注意!2月1日起,西山区这些范围即将封山管理
2026-01-29 18:33
来源:昆明广播电视台
上一篇
沪上名医云南义诊!上海九院周国瑜、同仁医院宋宁静莅昆3天,胎记、过敏等皮肤问题快抢号
来源:掌上春城微信
2026-01-29
下一篇
昆明的这里藏着中式美学的花景
来源:街头巷尾
2026-01-29
昆明市西山区发布通告
2月1日起
西山区这些范围即将封山管理
详情如下
↓↓
↓
目前已进入森林草原防火高火险期,根据《中华人民共和国森林法》《中华人民共和国草原法》《森林草原防灭火条例》《云南省森林防火条例》《昆明市森林防火条例》等有关规定,为做好2026年森林草原防灭火工作,切实有效预防森林草原火灾,确保森林资源和群众生命财产安全,维护生态安全和社会稳定,现就西山区森林草原防火实施封山管理事项通告如下:
封山期限
2026年2月1日至2026年6月15日(具体以防火期结束时间为准)
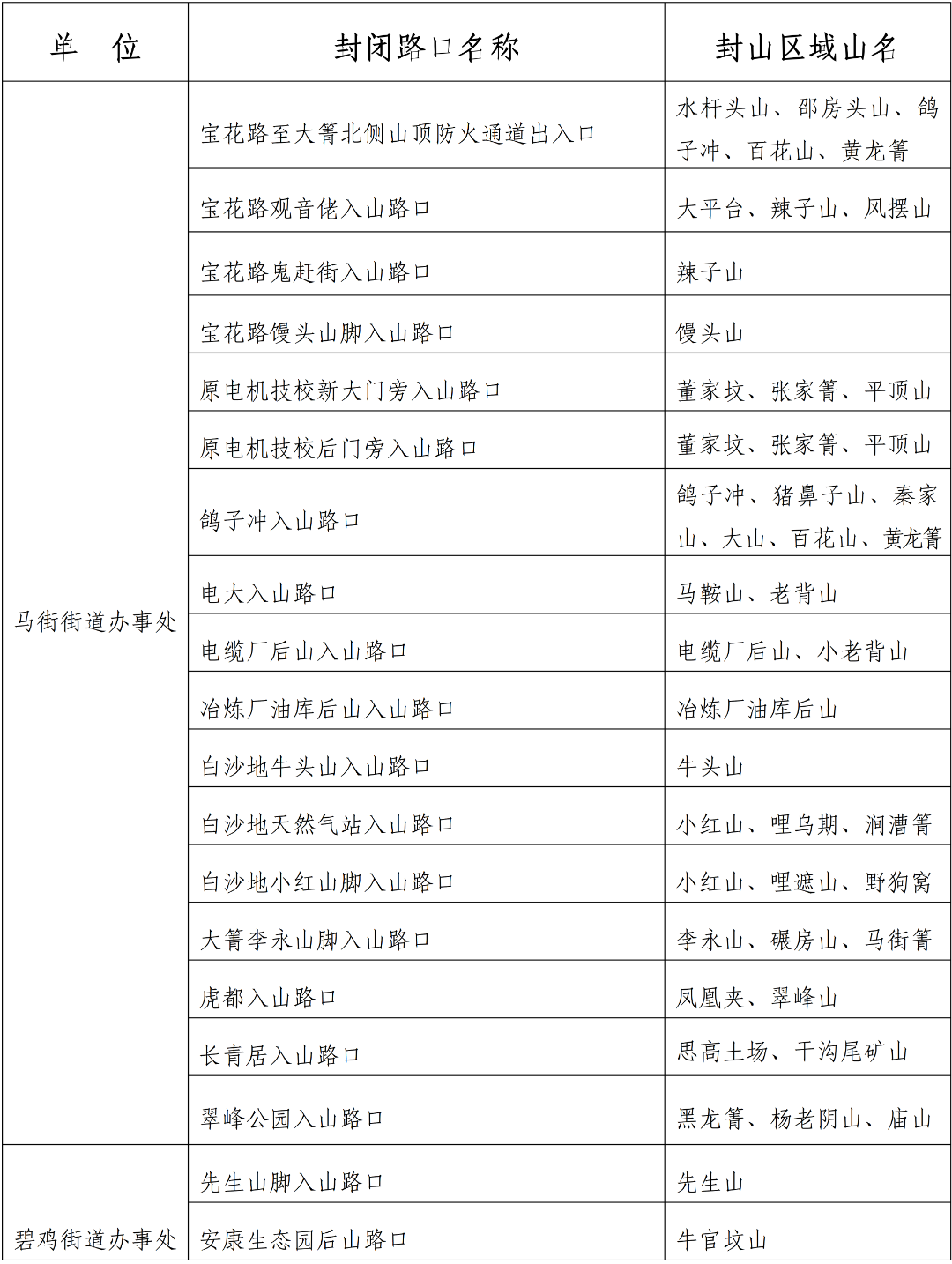
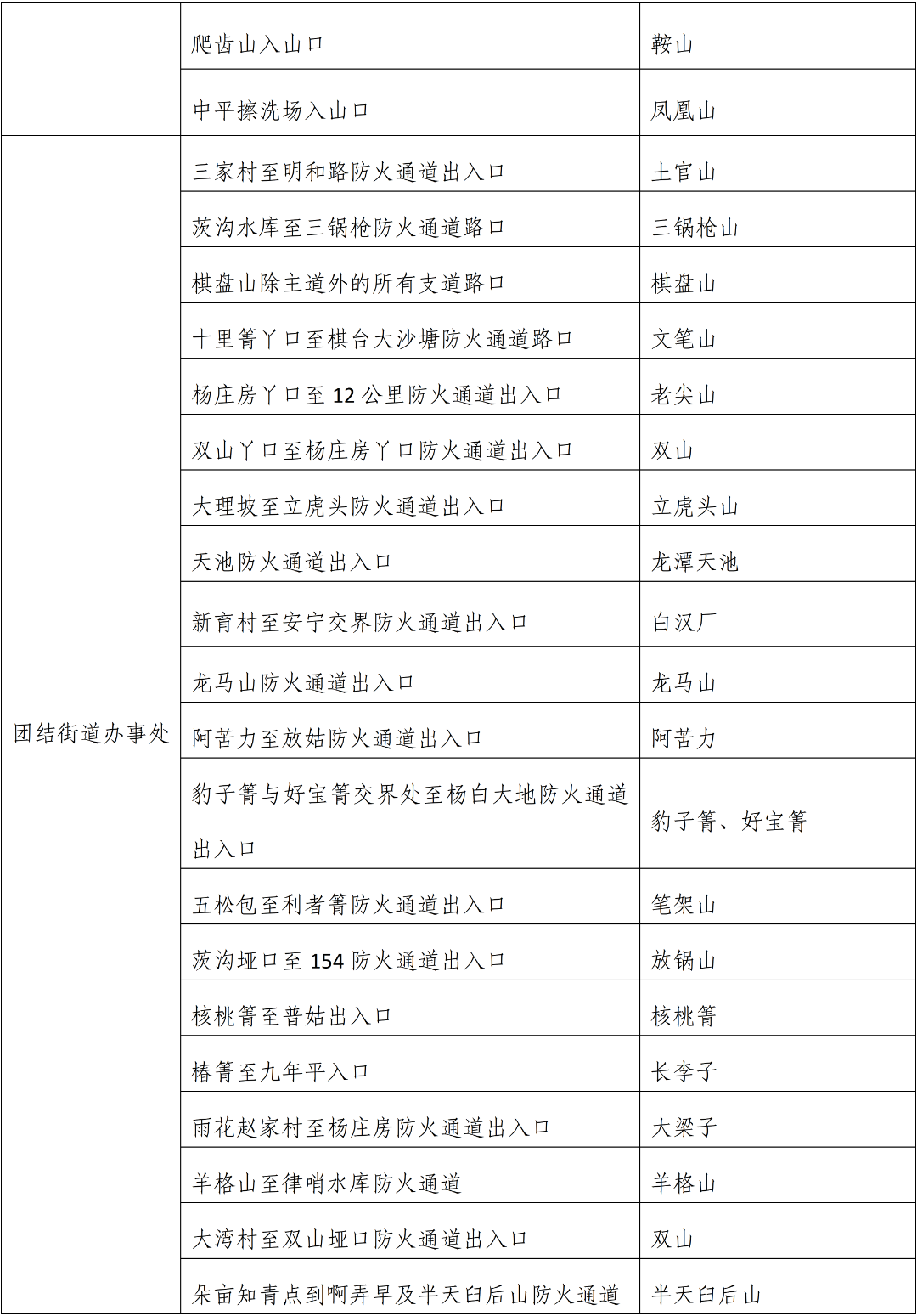
二、封山范围
来源
/
昆明西山发布
编辑/高杉
审核/李猛
终审/卢俊
本文由昆明信息港机器人小明转载自"昆明广播电视台"
广告热线: (0871)65364045 新闻热线: (0871)65390101
24小时网站违法和不良信息举报电话: 0871-65390101 举报邮箱: 2779967946@qq.com
互联网新闻信息服务许可证: 53120170004
增值电信业务经营许可证(ICP): 滇B2-20090009