昆明飞虎大道与春城路交叉口保通道路12月30日通车
来源:昆明广播电视台经济生活频道2025-12-27

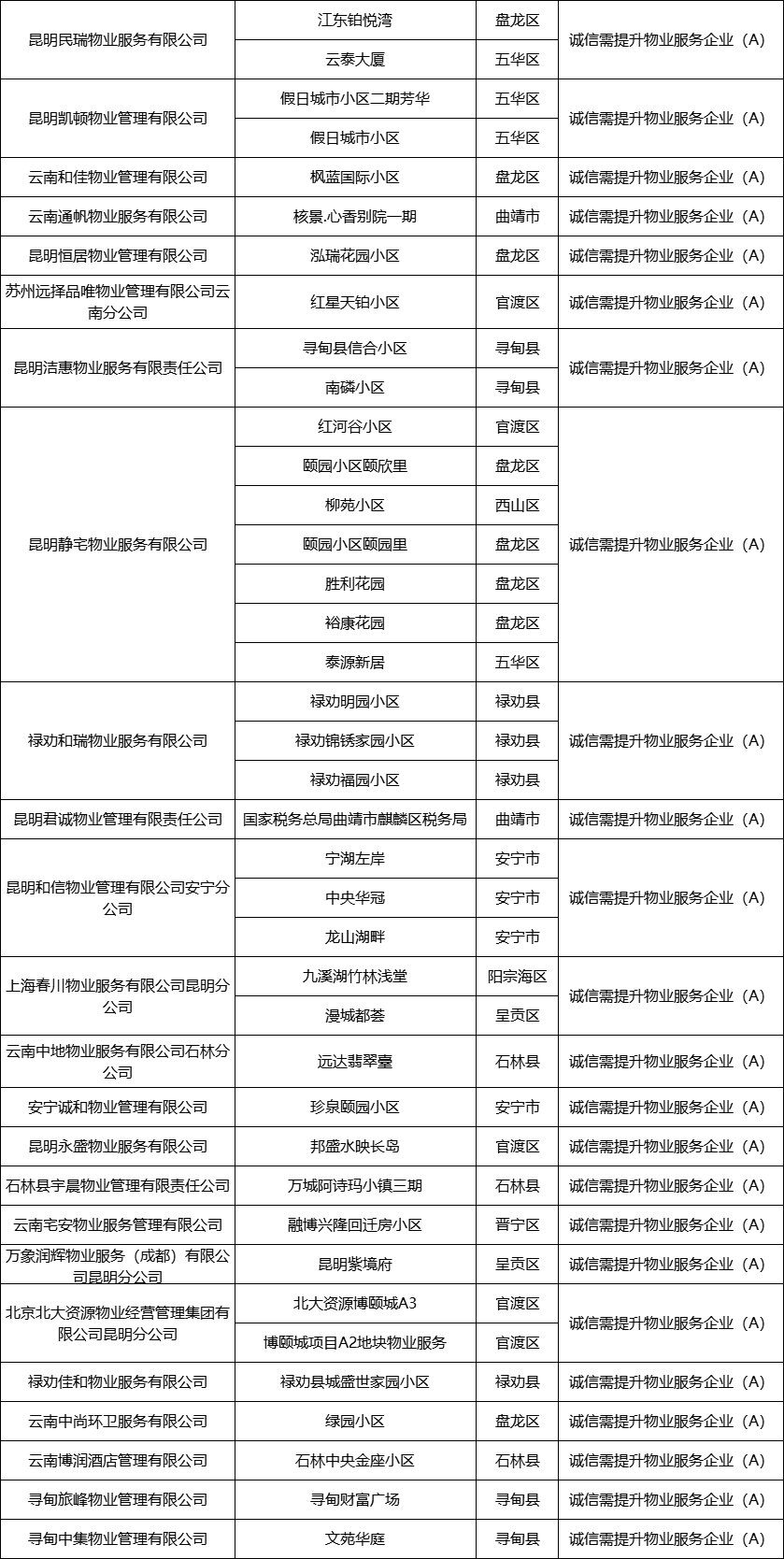
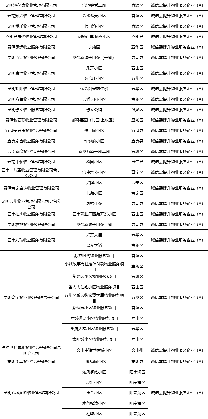
近日,昆明市住房和城乡建设局发布《关于公布2024年度昆明市住宅小区物业服务企业“4A”及以下等级信用评价结果的通知》,公布354家物业企业的信用评价结果,涉及1085个小区。
其中,达到“4A”标准的优秀物业服务企业有30家,“A级”诚信需提升物业服务企业有73家。
按照《云南省物业服务企业信用评价管理办法(修订版)》以及《云南省住房和城乡建设厅关于开展2024年度全省物业服务企业信用评价工作的通知》要求,昆明市物业服务企业以物业服务项目为评价单位,向项目所在地的县(市)区住房城乡建设部门进行申报。
2024年度昆明市住宅小区物业服务
诚信需提升物业服务企业



按照云南省相关规定,昆明从2020年就启动了信用评价工作,每年对上一年度的住宅小区物业服务企业信用情况进行评价。
点击“阅读原文”查看《2024年度昆明市住宅小区物业服务企业“4A”及以下等级信用评价名单》

往期荐读

END
编辑:李梦瑶
责编:吴劲松
一审:彭诗淇
二审:杨世玥
