
近日,有市民在海埂东码头和海洪湿地陆续发现了成群红嘴鸥的身影。后经昆明鸟类协会副秘书长王智斌确认,这些海鸥正是红嘴鸥的先头部队。随着红嘴鸥先头部队陆续抵达昆明,春城昆明也即将迎来新一年的观鸥季。

上午,记者在海埂东码头看到,成群的红嘴鸥在水面上自由翱翔,它们时而在空中嬉戏打闹,时而飞临岸边,啄食游客手中的面包,现场洋溢着一片欢乐祥和的氛围。有不少游客在得知红嘴鸥先头部队抵达昆明的消息后,也慕名前来,想要与这些可爱的精灵合影互动。

海南游客:“过来这边玩,也是专门过来拍照的。但是来早了一点,可能11月份海鸥才会多吧,来早了一点。”

广东游客:“虽然比较少,但是也挺好的。没有见过,她也是第一次看这个海鸥。”
记者:“孩子也很高兴,是不是?”
广东游客:“对,她很高兴。”

广东游客:“很好啊,之前没有看过这个海鸥,就带她过来。天气也不错,就带小孩子来见见这些没有见过的东西吧。”

浙江游客:“我查了攻略,然后说有过来的,不过本来也打算过来玩的。我觉得挺高兴的,因为我们那边看不见这个,海边也没有,我们杭州海边也没有这种海鸥。”

据昆明鸟类协会副秘书长王智斌介绍,一般来说,红嘴鸥的幼鸟尾翼末端带有黑色,而成鸟则是全身雪白。这次到达的红嘴鸥中有不少是亚成鸥和幼鸥,且占比相对较高。这说明红嘴鸥的先头部队已经抵达滇池,初步估算有数百只之多。

昆明鸟类协会副秘书长 王智斌:“10月9日(来的),确认先头部队主要是看在来的这个红嘴鸥里面,有没有亚成鸟。亚成鸟也就是今年才出生的红嘴鸥,如果有今年出生的,那么它就是先头部队了。主要是看红嘴鸥的尾巴,是有一条深色的端斑,还有一个就是它的翅膀上、背上都有那个棕色的斑点。新来的因为红嘴鸥数量不多,在海埂大坝投喂的人也不多,所以都集中在了海埂公园东码头,还有海洪湿地那个位置。”

据王智斌介绍,红嘴鸥先头部队抵达昆明后,会侦察栖息环境的宜居性,为大部队的到来做好充分准备。按照往年惯例,10月底、11月初,红嘴鸥会陆续飞往海埂大坝,集结至一定规模后入驻翠湖。之后,它们会飞临大观公园、海埂公园、环西桥以及盘龙江等地。

预计11月份,昆明将会进入观鸥喂鸥的最佳时节,并持续至来年3月。这也是自1985年以来,红嘴鸥连续40年与昆明相约。除红嘴鸥外,每年冬天还有棕头鸥、银鸥、小鸥、浮须鸥、三趾鸥等海鸥到昆明过冬,红嘴鸥的数量占海鸥总量的98%以上。

据了解,红嘴鸥抵昆后,昆明市林业和草原局以及各县区相关主管部门将会像往年一样展开保护工作,包括红嘴鸥疫病疫源检测与监管工作、鸥粮生产、投喂点设置等。此外,还将继续展开环志及同步统计工作,以进一步获取红嘴鸥迁徙的特性、规律及其种群数量变化趋势等相关信息。

在此提醒市民和游客,出于安全考虑,在红嘴鸥靠岸后,最好不要近距离接触鸥群,应保持适当距离,注意佩戴口罩。不要抓鸥,不要接触红嘴鸥粪便,喂鸥后记得洗手。
如果你想要来一趟鸥式之旅
这些地方一定不能错过
👇
海晏村的咖啡店,也在观鸥季上新产品。店铺里摆上海鸥装饰品,菜单上也推出与观鸥有关的套餐,一楼品咖啡、烤烧烤,二楼观鸥、晒太阳,如此一日可谓惬意。
环湖南路是滇池“最美环湖路”,是骑行者的最佳选择。迎着微风向前,骑骑停停,累了就坐下泡茶休息、观鸥赏景,既锻炼身体又饱眼福。
南滇池“鲸鱼岛”,也是观鸥好去处,这里的景色特别出片。随着客流增加,滇池边的小渔村也推出不同的旅游产品,帐篷烧烤、水上餐厅农家菜,游玩之余饱餐一顿,非常惬意。
昆明最出名的观鸥地海埂大坝建起了“海鸥邮局”。游客可购买各式各样的海鸥特色明信片等文创产品,加盖“昆明红嘴鸥”宣传戳。
观鸥点位再次奉上
想与“老朋友”见面的市民
可参考
👇

随着红嘴鸥的到来
小编也提醒广大市民
文明观鸥!共同护鸥!
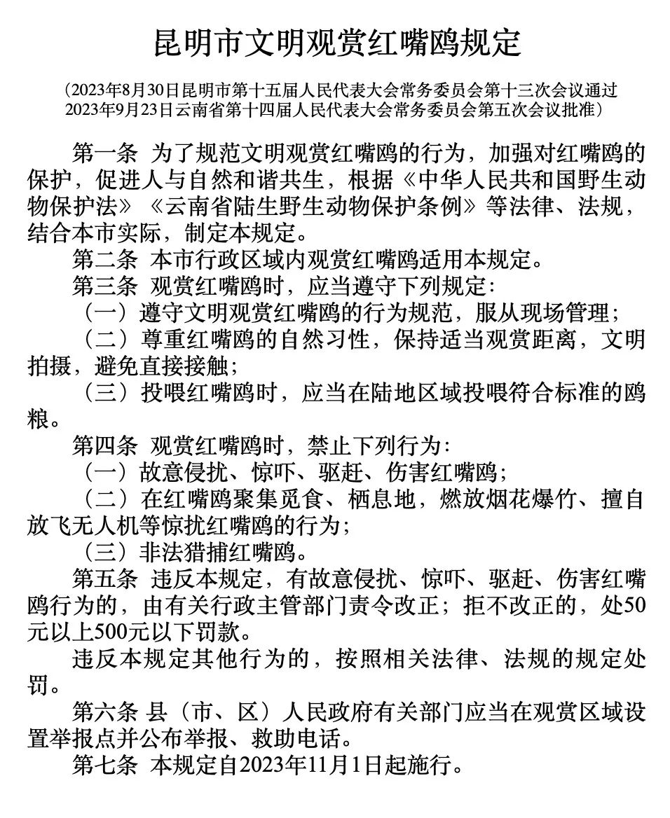
2023年11月1日正式实施的
《昆明市文明观赏红嘴鸥的规定》
明确了不文明观鸥行为
将会受到处罚
👇

编审:李菁
终审:李雄
