你的舞台,已是千亩稻浪!2025呈贡丰收节「开放舞台」诚挚邀约!
来源:呈贡发布2025-09-17

9月17日
昆明市晋宁区总工会
发出
《关于开展2025年“中秋·国庆”
职工普惠活动的通知》
以下是详细安排
↓↓↓
一、活动主题
月满华诞 晋享双节
二、活动时间
2025年9月20日—10月19日
三、活动对象
晋宁区持实体工惠卡的工会会员
四、活动内容
(一)活动方式
活动期间,持云南农信社实体工惠卡会员,到参与活动商家使用微信绑定云南农信社实体工惠卡消费,支付时扫商家“云南农信社”收款码或被扫微信付款码,选择云南农信社实体工惠卡付款,即可享受满100元立减40元、满50元立减20元优惠,单笔消费两种优惠不可叠加使用。活动期内1张实体工惠卡在参与活动商家内不限商家最多可享受满减优惠活动各1次,名额有限,先购先得,用完即止。
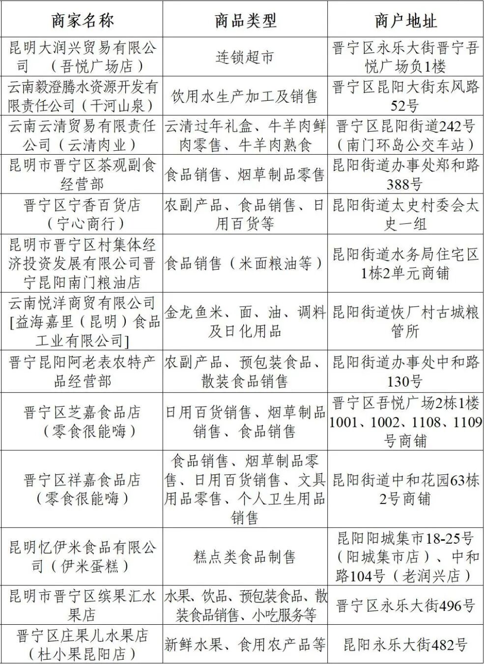
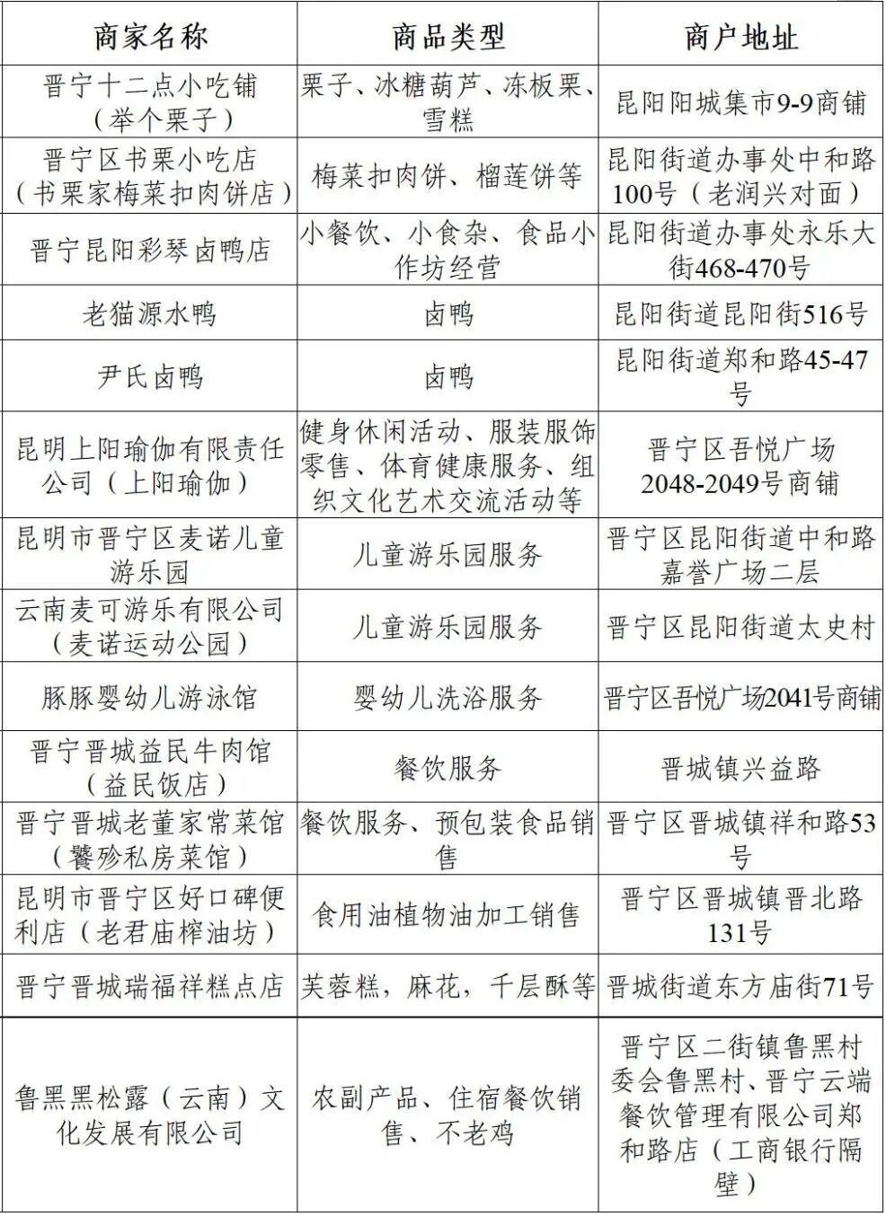
(二)活动商家
(点击放大查看)




来源:昆明市晋宁区总工会
晋宁区融媒体中心
融媒矩阵 扫码关注

编辑:毛茗
编审:方维林
审核:李建斌
终审:赵明
推荐阅读




