
看点 今年5月,中共云南省委教育工委、云南省教育厅启动了2025年“云岭师生说”理论宣讲活动,并于7月9日在昆明学院举行了优秀作品交流展示暨观摩活动。经2轮专家评审,最终产生面对面(语言类、文艺类)、视频类、音频类优秀宣讲作品共144个、优秀组织单位10个(详见附件)。
来看保山名单
↓↓
面对面宣讲语言类优秀作品:
三等奖 一粒咖啡豆里的奋斗宣言 保山市教体局 龚雯
优秀奖 味道 保山学院 朱航、杨爱萍、罗菲菲等
优秀奖 刻在时光里的党徽 保山中医药高等专科学校 马金丹
面对面宣讲文艺类优秀作品:
优秀奖 三弦声声 情景剧 保山市教体局 金铭宇、徐悦熙、杨璨瑞等
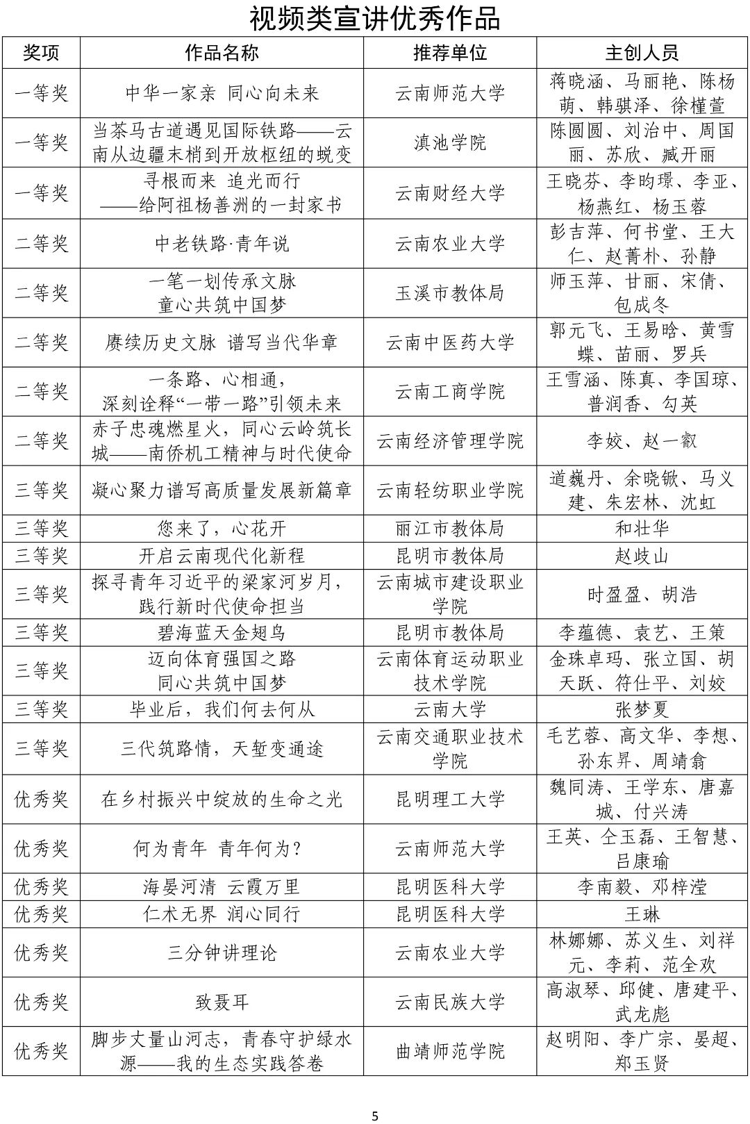
视频类宣讲优秀作品:
优秀奖 小粒大咖 保山学院 赵静
优秀奖 善除害者察其本 善理疾者绝其源 保山中医药高等专科学校 徐田芳、李正钦、杨明月
优秀奖 咖啡香气展理念 保山职业学院 邓中见、张清、何达、聂杏佐、彭梦
优秀奖 青春心向党,筑梦彩云南 保山市教体局 白韵珊、李简、刘金丽
“云岭师生说”理论宣讲是云岭思政“个十百千万”工程品牌活动之一,是推进大中小学思想政治教育一体化建设的重要举措,至今已连续举办5届。近年来,师生们在宣讲中以“小切口”反映“大主题”,运用“小故事”讲好“大道理”,500余个优秀作品脱颖而出,致力于让党的创新理论在云岭大地落地生根、开花结果。
从即日起,本届部分优秀宣讲作品将陆续在“七彩云端-云思政”、云南网教育高质量发展专栏等平台进行展播。
名单如下
▼▼▼
2025 年“云岭师生说”理论宣讲
优秀作品名单








2025 年“云岭师生说”理论宣讲活动
优秀组织单位名单
云南师范大学
昆明医科大学
云南民族大学
云南财经大学
昆明学院
滇池学院
昆明冶金高等专科学校
云南机电职业技术学院
云南旅游职业学院
云南特殊教育职业学院
