
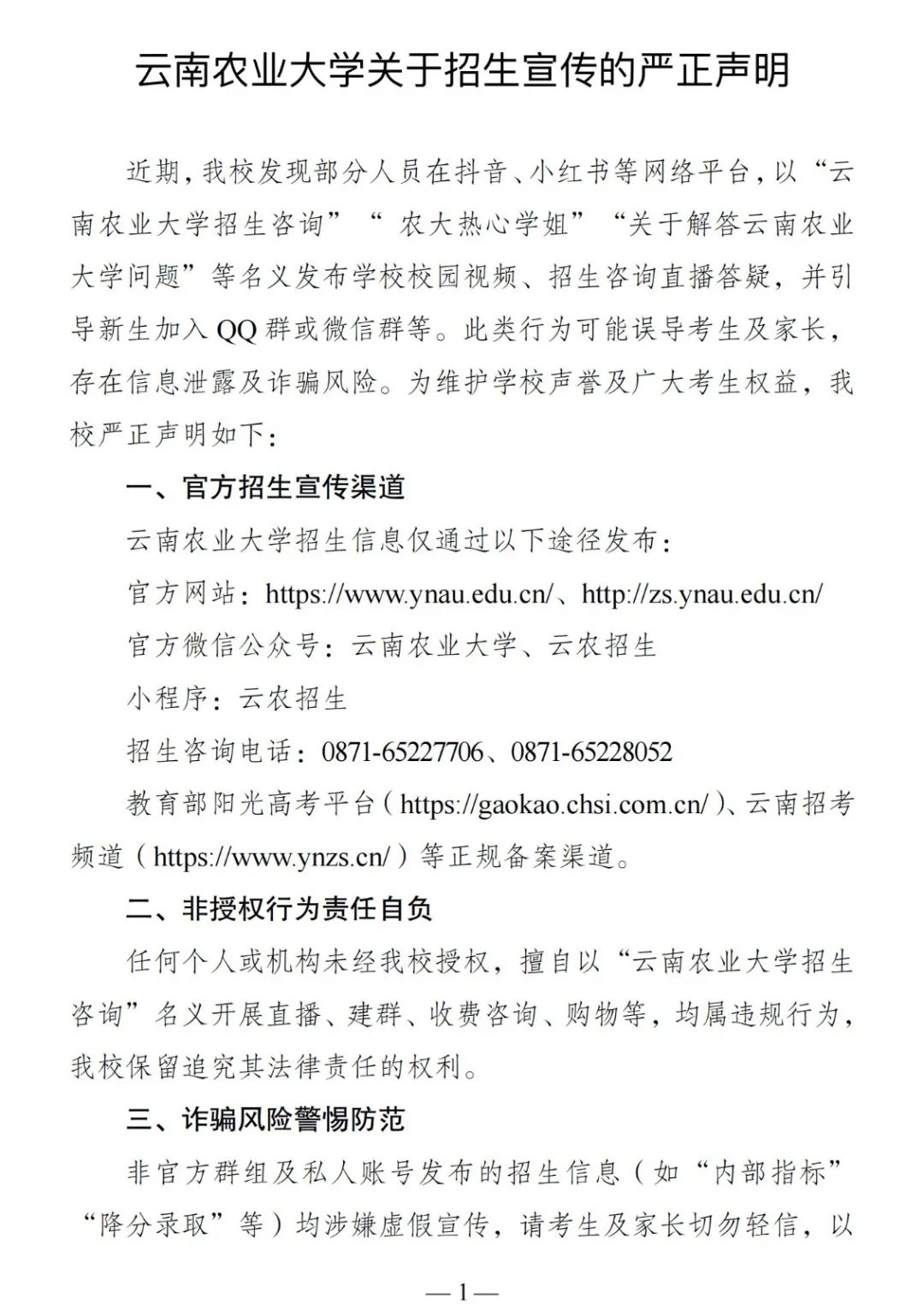
目前,云南省2025普通高校招生录取工作正在进行中。7月23日,云南农业大学、滇西科技师范学院、大理大学发布声明称,近期有部分人员在抖音、小红书、贴吧等网络平台传播非官方招生答疑信息,此类行为可能误导考生及家长,存在信息泄露及诈骗风险。为此提醒考生及家长通过正规渠道获取信息,谨防受骗。
云南农业大学


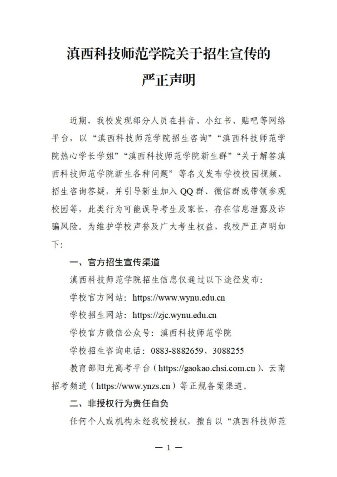
滇西师范科技学院



大理大学


温馨提示
高考志愿填报后,就是等待录取结果的时候了。然而,骗子们却趁机伸出黑手,精心编织陷阱。
暑假期间,小梁满心期待着能被心仪的艺术院校录取。这时,一条陌生短信悄然出现,声称“添加某微信号就有机会提前获得某艺术院校录取资格”。求学心切的小梁,没有丝毫怀疑,满心欢喜地带着钱前往银行准备转款。幸好,银行大堂经理凭借丰富的经验,察觉异常,及时劝阻,协助小梁查询招生信息,这才让小梁如梦初醒,避免了财产损失。
骗子的手段看似简单,却总能利用考生和家长对高考录取规则的不了解,以及迫切求学的心理屡屡得手。他们打着“提前录取”“内部指标”等幌子,让不少家庭上当受骗,不仅钱财受损,更给考生带来巨大的心理创伤。
从法律角度来看,这些骗子的行为已经触犯了《中华人民共和国刑法》第266条。以非法占有为目的,使用欺骗方法骗取数额较大的公私财物,这种行为构成了诈骗罪,必将受到法律的严惩!但即便骗子被惩处,被骗走的钱财也未必能追回,因此,防患于未然才是关键。
提醒所有高考生和家长:所有高考成绩查询、录取信息均通过教育部门指定的短信端口、官网或正规APP发布。千万不要点击不明链接,更不要轻信所谓“提前录取”“内部名额”的谎言。一旦发现可疑信息,务必第一时间与学校招生办、教育部门核实,或者拨打110报警。
高考是人生的重要节点,但骗子的陷阱绝不能成为追梦路上的绊脚石。希望考生和家长都能擦亮双眼,提高警惕,守护好自己的财产安全和求学梦想。
编辑:曾欣
编审:周晓雪
终审:周健军
觉得不错,点个
和
转发起来!