云南省城市环境空气质量预报(7月20日)
2025-07-19

调整2025年手机等数码产品
购新补贴活动领券规则的公告
云南省商务厅关于调整
2025年手机等数码产品
购新补贴活动领券规则的公告
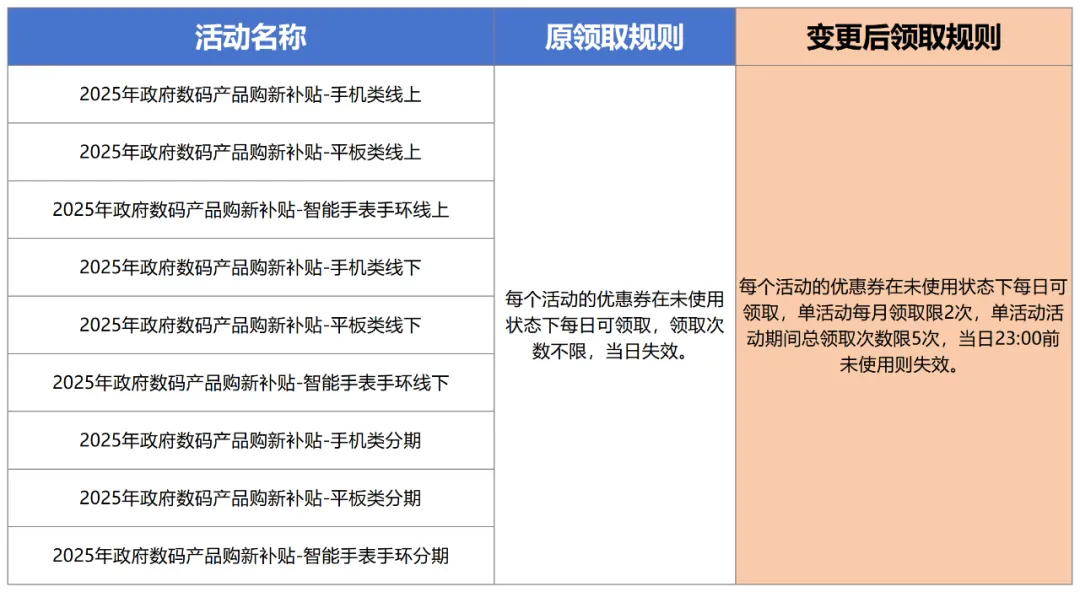
为进一步规范云南省手机等数码产品购新补贴活动,确保财政补贴资金使用效益,切实惠及广大消费者,现就领券规则调整事项通告如下:
一、调整内容
(一)自2025年7月22日10:30起,消费者每人每月可领取单个数码产品活动优惠券不超过2次。
(二)消费者每人活动期间(2025年7月22日10:30起至12月31日23:00)累计可领取单个数码产品活动优惠券不超过5次。单个数码产品活动领券超过5次未使用则视为放弃当年该类数码产品补贴资格。
(三)7月22日前已领取的优惠券数量不计入上述限制范围。

二、调整目的
本次调整旨在确保补贴政策精准惠及有实际购买需求的消费者,提高财政资金使用效率,维护市场公平秩序。
三、注意事项
(一)优惠券仍采取“先到先得”原则发放,每日发放时间为上午10:30。
(二)领取的优惠券须在当日23:00前使用,逾期自动作废。
(三)严禁通过技术手段或其他不正当方式违规领取、倒卖优惠券。
特此公告。
云南省商务厅
2025年7月18日
▍来源:云南省商务厅
