AI绘锦绣 | “百亿征程·果耀石林”人参果30年成长记
来源:石林融媒2025-07-02

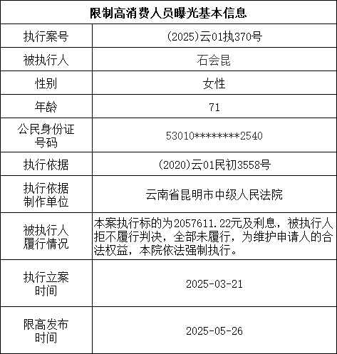
为切实保障申请执行人的合法权益,维护司法权威,依据《最高人民法院关于限制被执行人高消费及有关消费的若干规定》第一条、第六条之规定,昆明市中级人民法院对不履行生效法律文书的下列被执行人依法发出限制高消费令,促使被执行人自觉履行法律文书确定的义务,现将以下限制高消费被执行人名单予以公布曝光:
限制高消费人员名单如下
▼






1、不得乘坐交通工具时选择飞机、列车软卧、轮船二等以上舱位;
2、不得在星级以上宾馆酒店、夜总会、高尔夫球场等场所进行高消费;
3、不得购买不动产或者新建扩建高档装修房屋;
4、不得租赁高档写字楼、宾馆公寓等场所办公;
5、不得购买非经营必需车辆;
6、不得旅游度假;
7、不得子女就读高收费私立学校;
8、不得支付高额保费购买保险理财产品;
9、不得乘坐G字头动车组列全部座位其他动车组列车一等以上座位等其他非生活和工作必需的消费行为。
违反限制高消费令进行消费的行为属于拒不履行人民法院已经发生法律效力的判决、裁定的行为,经查证属实的,依照《中华人民共和国民事诉讼法》第一百一十四条的规定,予以拘留、罚款;情节严重,构成犯罪的,追究其刑事责任。
欢迎广大人民群众及社会各界进行监督,如发现上述被执行人违反上述规定及发现被执行人财产线索的请给予举报。举报电话:0871-64096845。
审核/李猛
终审/卢俊