云南山泉超值福利震撼来袭!199元享18张水票+12元云豆打车费
来源:918云南交通台2025-02-19

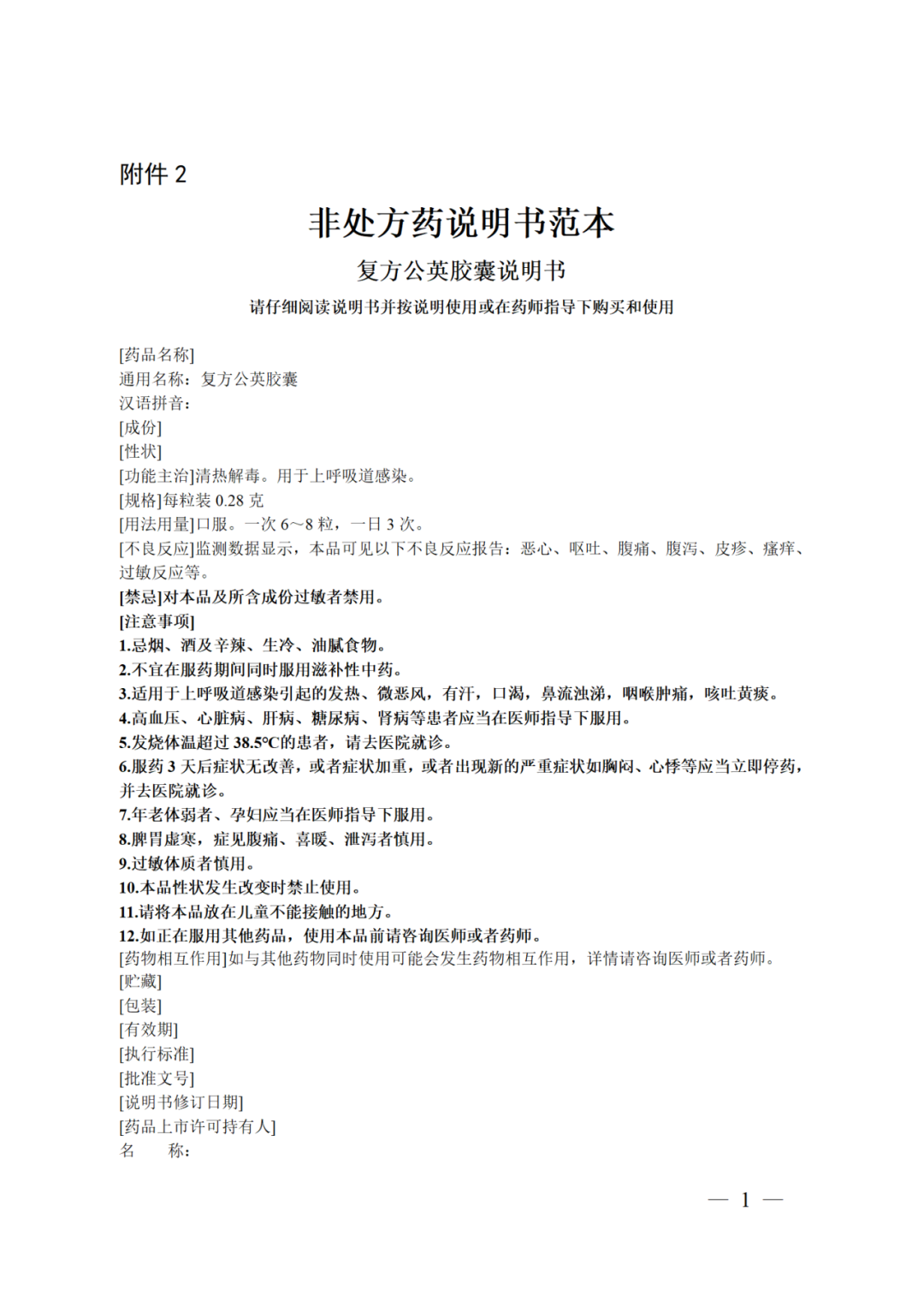
国家药监局关于复方公英胶囊
转换为非处方药的公告
(2025年第17号)
根据《处方药与非处方药分类管理办法(试行)》(原国家药品监督管理局令第10号)规定,经国家药品监督管理局组织论证和审核,复方公英胶囊由处方药转换为非处方药。品种名单(见附件1)及非处方药说明书范本(见附件2)一并发布。
请相关药品上市许可持有人于2025年9月30日前,依据《药品注册管理办法》(国家市场监督管理总局令第27号)等有关规定,就修订说明书事项向省级药品监督管理部门备案,并将说明书修订的内容及时通知相关医疗机构、药品经营企业等单位。
非处方药说明书范本规定内容之外的说明书其他内容按原批准证明文件执行。药品标签涉及相关内容的,应当一并修订。自补充申请备案之日起生产的药品,不得继续使用原药品说明书。双跨品种的处方药说明书可继续使用。
特此公告。
附件:1.品种名单
2.非处方药说明书范本
国家药监局
2025年2月13日

点击图片可放大查看


点击图片可放大查看
素材来源:国家药监局网站
编辑整理:云南药监、云南法制报


安全用药 健康生活
欢 迎 关 注
主办:
云南省药品监督管理局