昆明信息港
彩龙社区
昆明
民生
正文
民生服务
出行
财经
教育
健康
文化
旅游
招聘
事关互联网医院!云南新发布了细则
2025-02-06 17:33
来源:健康昆明
上一篇
怒江州人民政府关于王晓英等8名同志任免职的通知
2025-02-06
下一篇
62万人次!在火热的文旅市场里感受呈贡的特色年味儿
来源:呈贡发布
2025-02-06
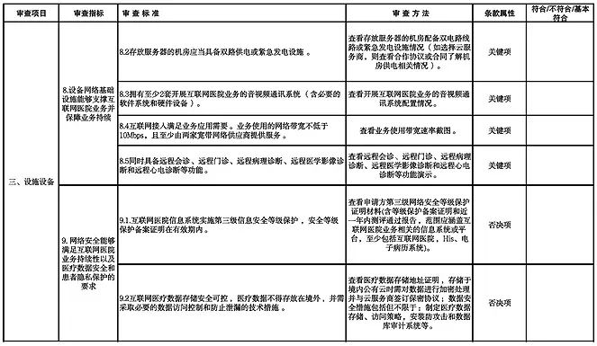
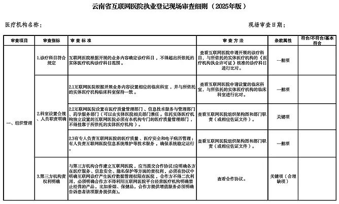
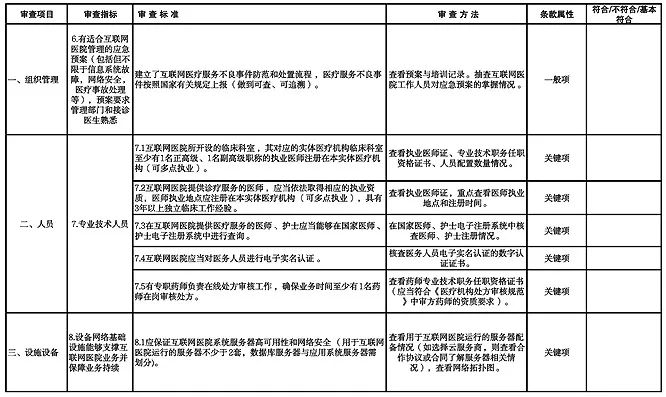
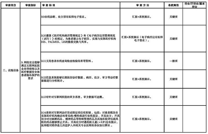
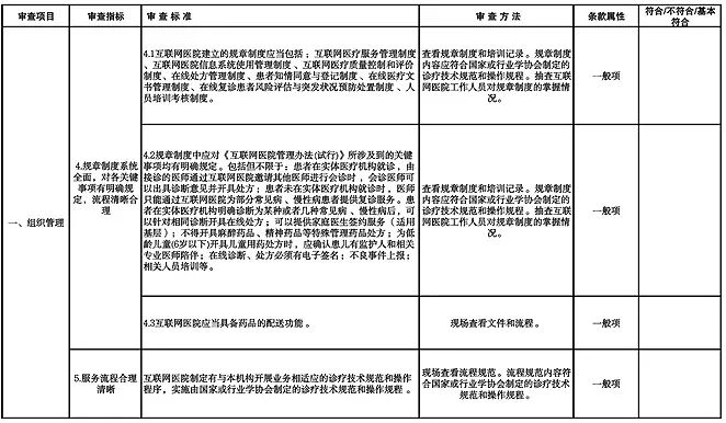
2月6日,云南省卫生健康委员会网站发布了《云南省卫生健康委办公室关于印发云南省互联网医院执业登记现场审查细则(2025年版)的通知》。通知显示,审查包含3个审查项目,10个审查指标。
根据国家卫生健康委、国家中医药管理局《关于印发互联网诊疗管理办法(试行)等3个文件的通知》和《云南省互联网医院管理办法(试行)》有关规定及要求,结合全省实际,省卫生健康委制定了《云南省互联网医院执业登记现场审查细则(2025年版)》,审查细则如下:
点击可放大查看
↓
来源:云南省卫生健康委员会网站
编辑:
张 捷
责编:
张晓莉
一审:廖晶蓉
二审:杨世玥
本文由昆明信息港机器人小明转载自"健康昆明"
广告热线: (0871)65364045 新闻热线: (0871)65390101
24小时网站违法和不良信息举报电话: 0871-65390101 举报邮箱: 2779967946@qq.com
互联网新闻信息服务许可证: 53120170004
增值电信业务经营许可证(ICP): 滇B2-20090009