昆明信息港
彩龙社区
人事任免
正文
民生服务
出行
财经
教育
健康
文化
旅游
招聘
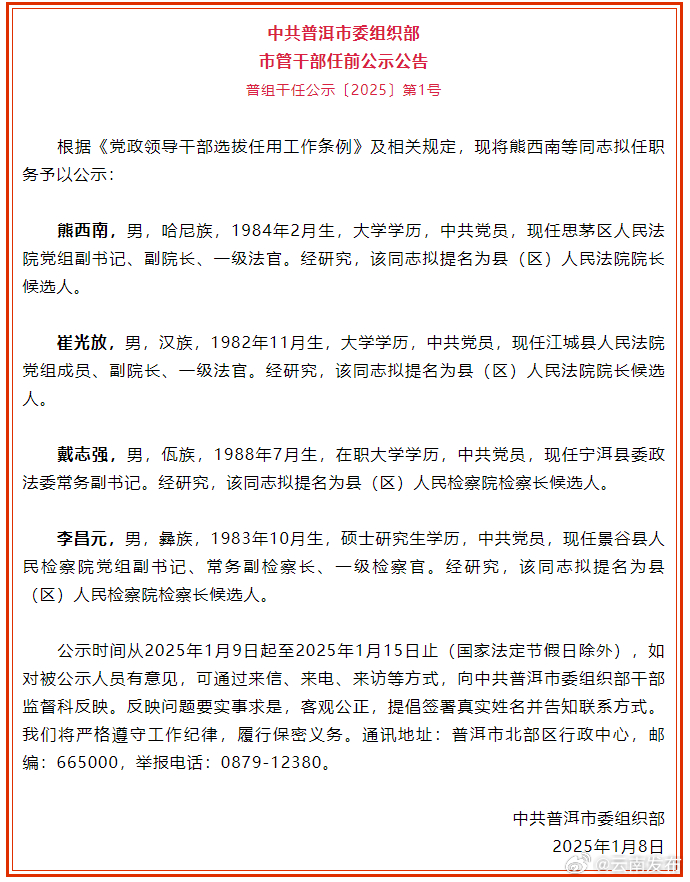
普洱市发布市管干部任前公示公告
2025-01-13 13:52
来源:云南发布
上一篇
车厘子的J代表什么
来源:昆明市西山区发布
2025-01-13
下一篇
推进区域经济合作 “信用澜湄”平台在昆明上线
来源:滇池旅游度假区
2025-01-13
(@普洱发布 普洱市委宣传部)
本文由昆明信息港机器人小明转载自"云南发布"
广告热线: (0871)65364045 新闻热线: (0871)65390101
24小时网站违法和不良信息举报电话: 0871-65390101 举报邮箱: 2779967946@qq.com
互联网新闻信息服务许可证: 53120170004
增值电信业务经营许可证(ICP): 滇B2-20090009