【省三院·就医须知】2025年元旦门诊安排
来源:云南省第三人民医院2024-12-31


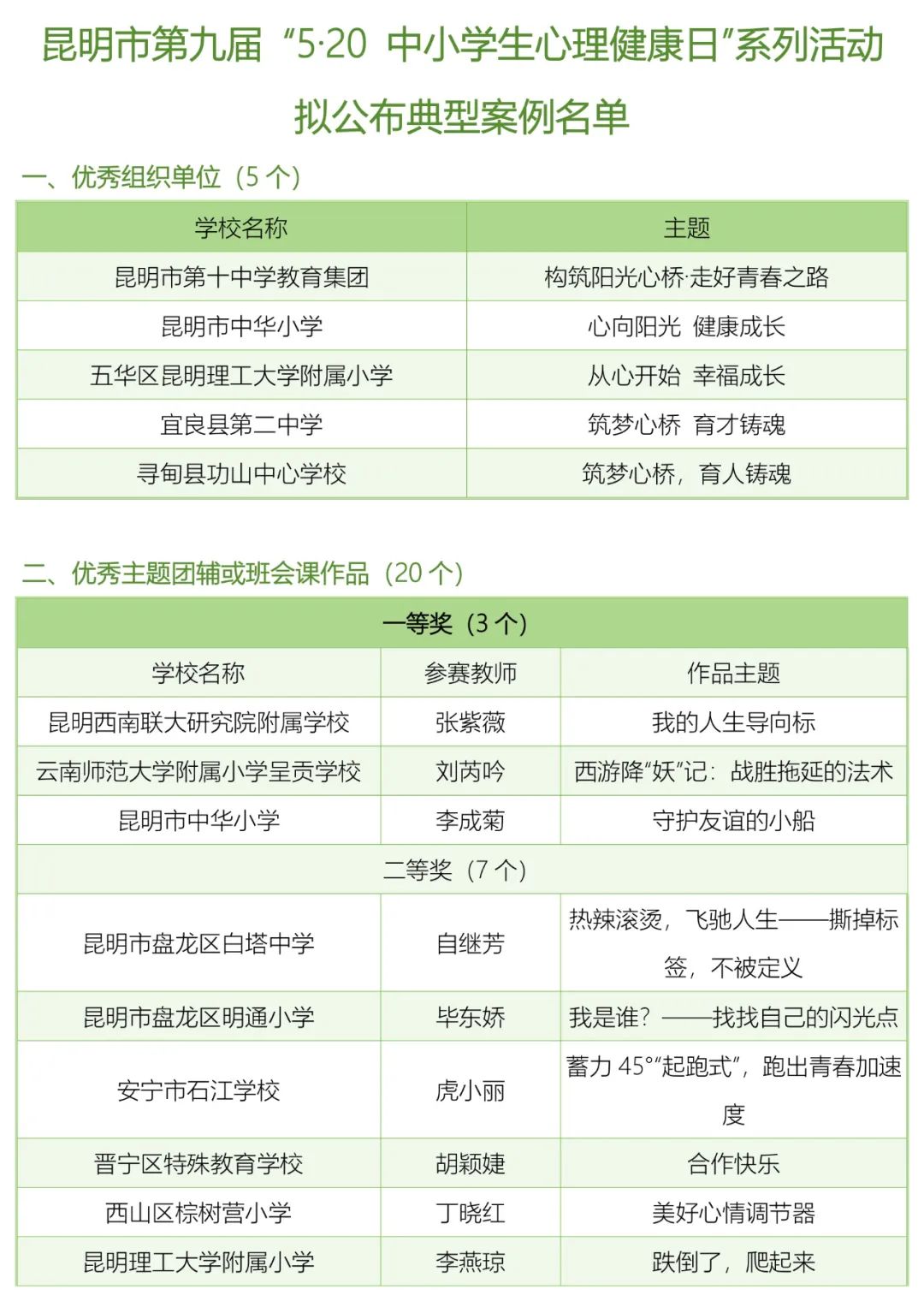
12月30日,昆明市教育体育局发布《昆明市2024年中小学心理健康教育合格学校拟命名名单公示》和《昆明市第九届 “5·20 中小学生心理健康日”系列活动拟公布典型案例名单公示》。
在学校自评、县(市)区教育体育部门评估推荐的基础上,昆明市教育体育局按照程序组织复核,拟认定并命名160所中小学校为昆明市2024年中小学心理健康教育合格学校。其中,昆明阳宗海风景名胜区4所学校上榜。
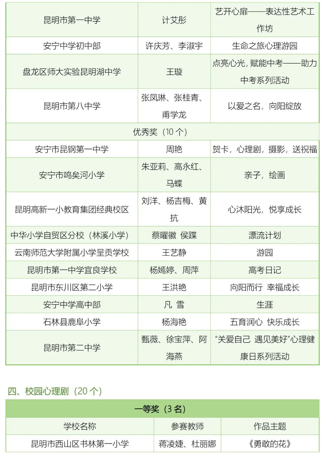
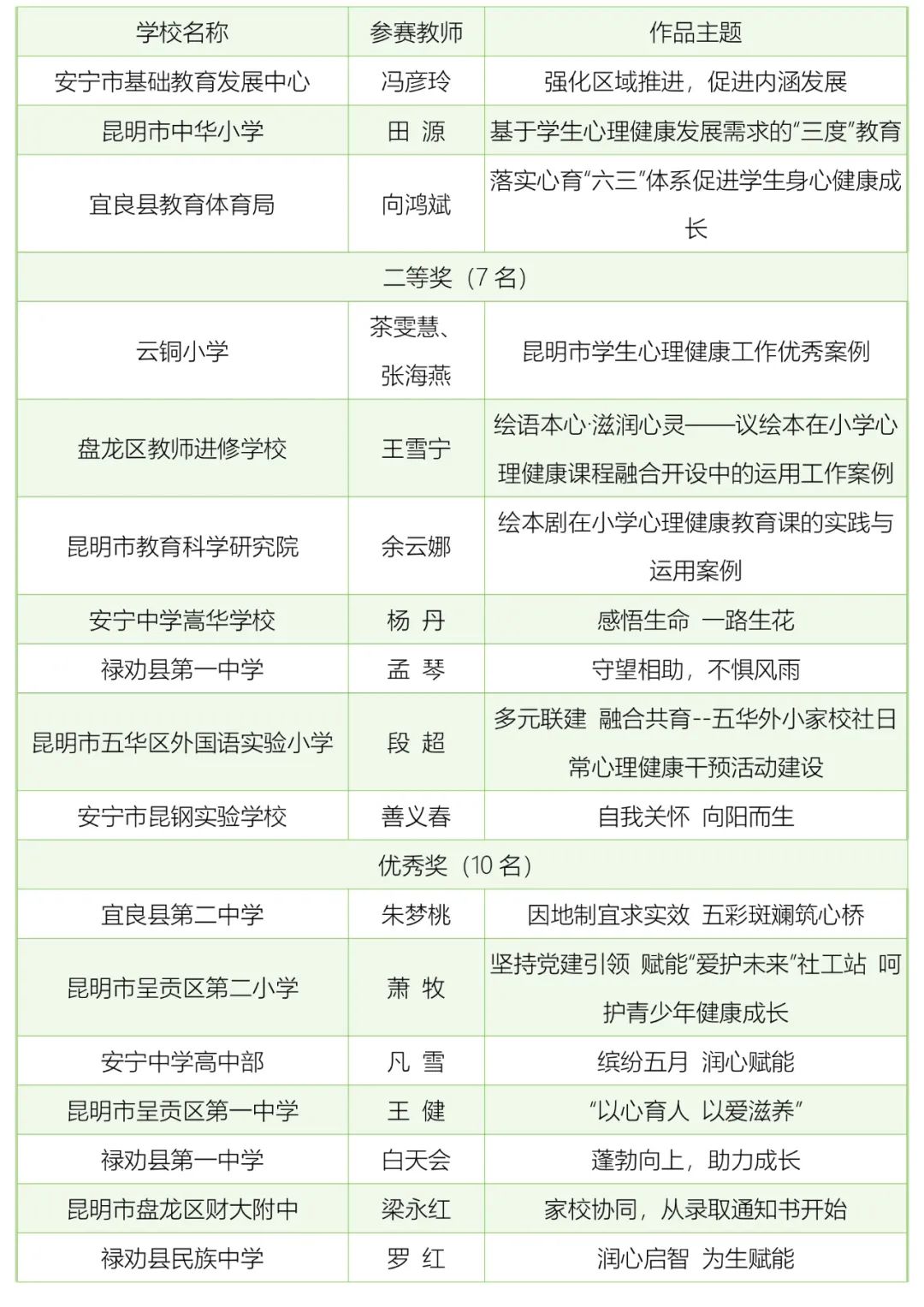
2024年昆明市组织各地各校开展了第九届“5·20 中小学生心理健康日”系列活动,评选出优秀组织单位5个、优秀主题团辅或班会课作品20个、特色活动项目20个、校园心理剧20个、心理健康工作优秀案例20个。其中,昆明阳宗海第一中学1个项目拟评为特色活动项目二等奖。



















公示日期从2024年12月30日至2025年1月6日,公示期内若有意见和建议,请向昆明市教育体育局艺术卫生与健康教育处和市纪委派驻市教育体育局纪检组反映。
昆明市教育体育局通讯地址:呈贡新区朝云街市级行政中心8号楼五楼,邮编:650500。
艺术卫生与健康教育处电话:63102384
市纪委派驻市教育体育局纪检组电话:63102385


阳宗海元旦跨年狂欢游玩攻略来啦~
预计2025年对外运营!阳宗海“玫瑰花园”项目启动啦
阳宗海1家企业拟认定为省级制造业单项冠军!
