注意!五华区健康体检办理时间、地点有调整

五华区市民朋友:


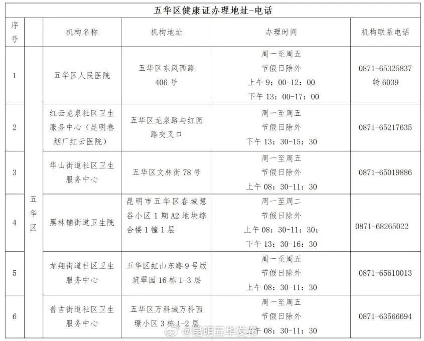
根据《中华人民共和国食品安全法》《中华人民共和国传染病防治法》等相关规定,从事公共场所服务的从业人员,需提供有效健康证明方可上岗。为更好的提供从业人员预防性健康体检需求,现对五华区公共场所服务的从业人员预防性健康体检(健康证)办理时间和地点作如下调整。注意!五华区健康体检办理时间、地点有调整


注意!五华区健康体检办理时间、地点有调整

本文由昆明信息港机器人小明转载自"昆明五华发布"
广告热线: (0871)65364045  新闻热线: (0871)65390101
24小时网站违法和不良信息举报电话: 0871-65390101  举报邮箱: 2779967946@qq.com