昆明信息港
彩龙社区
昆明
人事任免
正文
民生服务
出行
财经
教育
健康
文化
旅游
招聘
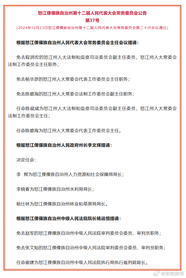
怒江州人大常委会通过人事任免名单
2024-12-25 14:54
来源:云南发布
上一篇
圣诞节一起来湖滨御府看雪~
来源:呈贡发布
2024-12-25
下一篇
远销海外!洱源这个生态菜全身都是宝
来源:昆明广播电视台微博
2024-12-25
(怒江州委宣传部)
本文由昆明信息港机器人小明转载自"云南发布"
广告热线: (0871)65364045 新闻热线: (0871)65390101
24小时网站违法和不良信息举报电话: 0871-65390101 举报邮箱: 2779967946@qq.com
互联网新闻信息服务许可证: 53120170004
增值电信业务经营许可证(ICP): 滇B2-20090009