昆明信息港
彩龙社区
民生服务
正文
民生服务
出行
财经
教育
健康
文化
旅游
招聘
观鸥停车不发愁 | 自驾“观鸥”这些地方可停车,速速收藏
2024-12-18 21:05
来源:滇池旅游度假区
上一篇
倒计时3天!2024中国昆明斗南花卉展览会大幕将启
来源:呈贡发布
2024-12-18
下一篇
寻甸联合:网格员“焕新”上岗 服务群众“零距离”
来源:昆明寻甸发布
2024-12-18
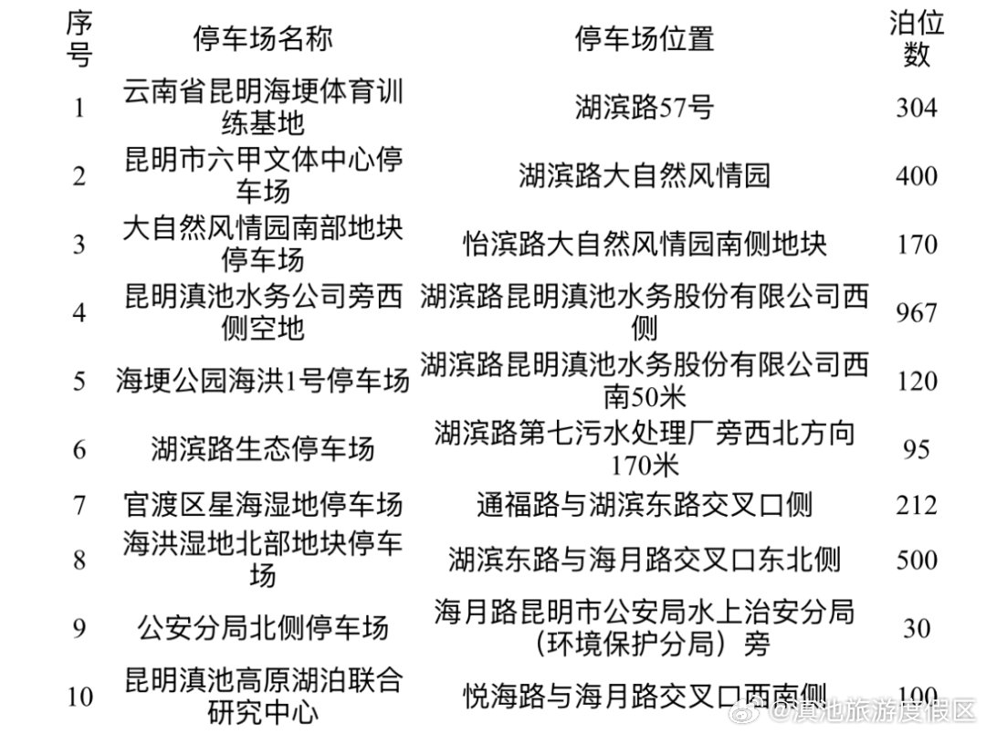
入冬以来,春城昆明的老朋友如约而至很多市民、游客纷纷“赴约”“鸥”遇美好但是......想去大坝玩,车辆满满当当?想去看海鸥,车位只能靠抢?观鸥5分钟,停车3小时?观鸥停车看这里!详情→
网页链接
本文由昆明信息港机器人小明转载自"滇池旅游度假区"
广告热线: (0871)65364045 新闻热线: (0871)65390101
24小时网站违法和不良信息举报电话: 0871-65390101 举报邮箱: 2779967946@qq.com
互联网新闻信息服务许可证: 53120170004
增值电信业务经营许可证(ICP): 滇B2-20090009