昆明信息港
彩龙社区
人事任免
正文
民生服务
出行
财经
教育
健康
文化
旅游
招聘
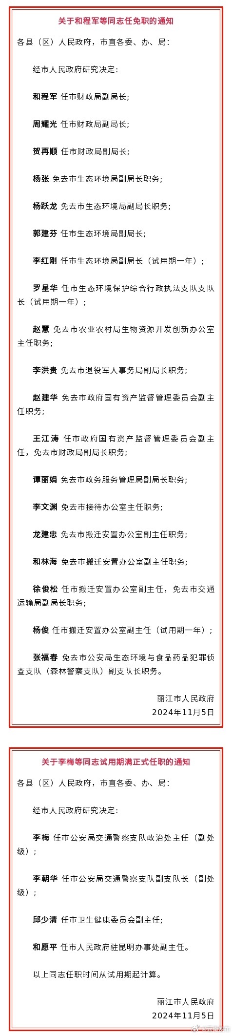
丽江市人民政府发布一批任免职通知
2024-11-10 21:11
来源:云南发布
上一篇
昆明一小学拟改建成垃圾中转站?回复来了
来源:8099999街头巷尾微信
2024-11-10
下一篇
曲靖市自然资源和规划局四级调研员许玉红接受纪律审查和监察调查
来源:清风云南
2024-11-10
(@丽江发布 丽江市委宣传部)
本文由昆明信息港机器人小明转载自"云南发布"
广告热线: (0871)65364045 新闻热线: (0871)65390101
24小时网站违法和不良信息举报电话: 0871-65390101 举报邮箱: 2779967946@qq.com
互联网新闻信息服务许可证: 53120170004
增值电信业务经营许可证(ICP): 滇B2-20090009