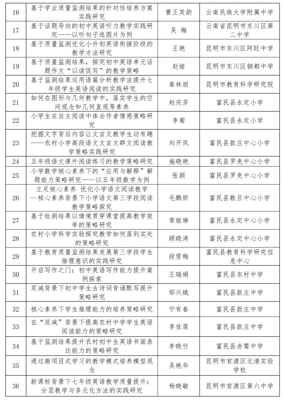
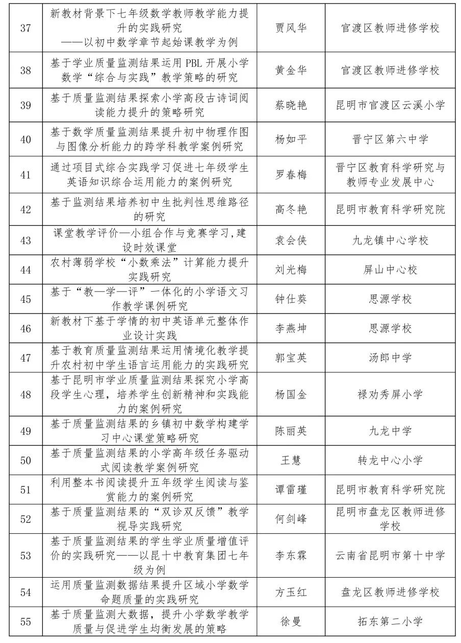
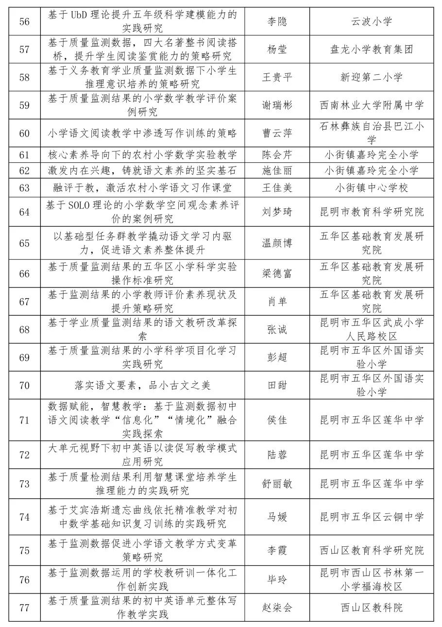
昆明市教科院最新公布:94项案例拟立项!

9月23日,昆明市教育科学研究院发布《昆明市2024年度监测结果应用案例立项名单公示》,经昆明市教育科学研究院基础教育质量监测中心对全市各县(市)区、学校上报的186 项案例进行立项评审,最终评选出立项案例 94 项,并将立项名单予以公示。


都市时报教育


都市时报教育
都市时报教育
都市时报教育
都市时报教育
都市时报教育




都市时报教育

都市时报教育

都市时报教育

记者:黄   毅

编辑:黄   毅

审核:里   瑞

扫码关注,教育信息一手掌握

都市时报教育


都市时报教育

本文由昆明信息港机器人小明转载自"都市时报教育"
广告热线: (0871)65364045  新闻热线: (0871)65390101
24小时网站违法和不良信息举报电话: 0871-65390101  举报邮箱: 2779967946@qq.com