昆明信息港
彩龙社区
文山
出行
正文
民生服务
出行
财经
教育
健康
文化
旅游
招聘
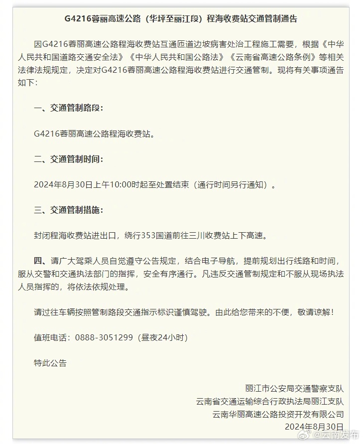
注意绕行!G4216蓉丽高速公路(华坪至丽江段)程海收费站交通管制
2024-08-30 16:11
来源:云南发布
上一篇
文山州发布州管干部任前公示公告
来源:云南发布
2024-08-30
下一篇
08月30日08时, 昆明早高峰路况
2024-08-30
8月28日,丽江市公安局交通警察支队等多部门联合发布通告,通告明确因G4216蓉丽高速公路程海收费站互通匝道边坡病害处治工程施工需要,决定对G4216蓉丽高速公路程海收费站进行交通管制。有关事项通告详情如下↓(丽江市委宣传部)
本文由昆明信息港机器人小明转载自"云南发布"
广告热线: (0871)65364045 新闻热线: (0871)65390101
24小时网站违法和不良信息举报电话: 0871-65390101 举报邮箱: 2779967946@qq.com
互联网新闻信息服务许可证: 53120170004
增值电信业务经营许可证(ICP): 滇B2-20090009