云南省人民政府发布一批任免职通知
来源:云南发布2024-08-29

近日
有市民反映称
金汁河北市区段
多棵大树突然被砍掉
昔日林荫茂密的街道如今变得光秃秃
让人十分纳闷

在金汁河畔的绿道游园旁,一排树木被砍后仅留下半截树干,切口处包裹着白色网布。

市民:“才砍掉几天的,好像是前一个星期才砍掉的。之前这个长得多好的,我就不知道为什么要砍,它也没拦着哪个。你说是要倒了或者怎么样给它砍掉,这个都没怎么样,什么都不是就砍掉有点不好说了。这些拦不着没有危险的,就不应该砍,起码它可以遮遮太阳。特别那几棵是100多年的那种柏树,修这条河就栽的柏树,可惜了。”

针对市民的疑虑和关切,记者联系了昆明市盘龙区综合行政执法局。工作人员表示,此次乔木隐患整治行动是出于公共安全的考虑,此前就已经发布过《致市民的公开信》。

图源:魅力联盟在线发布
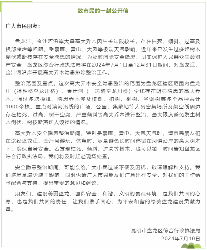
工作人员提供的这份公开信显示:盘龙江、金汁河沿岸的许多高大乔木由于生长年限较长,存在枯死、倾斜、过高及根部腐烂等问题。受暴雨、雷电、大风等极端天气影响,近年来已发生过多起树木倒伏或断枝存在安全隐患的情况。为了及时消除这些安全隐患,盘龙区综合行政执法局决定在2024年7月1日至12月31日期间,对盘龙江、金汁河沿岸开展高大乔木隐患排除整治工作。整治范围涵盖了盘龙区辖区内的盘龙江(得胜桥至龙川桥)和金汁河(一环路至龙川桥)全线,共涉及桉树、柏树、柳树、圣诞树等多个品种的高大乔木1000余株。

图源:魅力联盟在线发布
市民:“那个洋草果树已经都死了,所以有的时候从安全角度砍了一点还是赞成的,因为树龄老了。”

对于此次整治行动,盘龙区综合行政执法局也呼吁广大市民朋友们理解和支持,共同为建设美丽、安全、和谐、文明的宜居环境贡献力量。

编辑:李彤
编审:李菁
终审:赵文
