
为进一步规范云南省中小学校服务性收费和代收费行为,根据相关文件规定,结合云南省实际,省发展改革委会同省教育厅、省市场监管局起草了《关于进一步加强云南省中小学校服务性收费和代收费管理的通知(征求意见稿)》,对中小学校现行的服务性收费和代收费项目进行了梳理和规范,形成了《云南省中小学校服务性收费和代收费项目清单(征求意见稿)》,并征求了各州(市)意见建议,现面向社会公开征求意见建议。
公开征求意见时间截至8月14日,欢迎社会各界人士踊跃参与,积极建言献策,请在公告时间内将意见建议及理由依据发送至电子邮箱fgwjgsfc@yn.gov.cn。
《关于进一步加强
云南省中小学校服务性收费
和代收费管理的通知
(征求意见稿)》
起草说明
根据国家有关规定,结合云南省实际,省发展改革委会同省教育厅、省市场监管局起草了《关于进一步加强云南省中小学校服务性收费和代收费管理的通知(征求意见稿)》(以下简称《通知》),现将有关起草情况说明如下。
一、起草背景
《教育部办公厅等四部门关于进一步规范义务教育课后服务有关工作的通知》(教基厅函〔2023〕26号)文件规定,要全面规范义务教育阶段服务性收费和代收费项目,项目清单重新报省级人民政府审定后执行。为贯彻落实国家要求,进一步规范我省中小学校服务性收费和代收费行为,省发展改革委会同省教育厅、省市场监管局认真研究,结合我省实际,起草了《通知》,对我省现行的中小学校服务性收费和代收费项目进行了梳理和规范,形成了《云南省中小学校服务性收费和代收费项目清单(征求意见稿)》(以下简称《清单》)。
二、起草过程
省发展改革委会同省教育厅、省市场监管局在与部分中小学校座谈了解我省现行服务性收费和代收费政策执行情况的基础上,根据《中共中央办公厅 国务院办公厅印发〈关于进一步减轻义务教育阶段学生作业负担和校外培训负担的意见〉的通知》(中办发〔2021〕40号)、《国家发展改革委、教育部关于规范中小学服务性收费和代收费管理有关问题的通知》(发改价格〔2010〕1619号)、《教育部等五部门印发〈关于进一步加强和规范教育收费管理的意见〉的通知》(教财〔2020〕5号)等文件规定,充分借鉴其他省份经验,结合我省实际,起草了《通知》,梳理形成了《清单》,2024年6月已征求各州(市)意见建议,并根据意见建议进行了修改完善。
三、主要内容
《通知》主要内容共四部分:一是明确界定收费范围。对中小学校服务性收费和代收费范围进行了界定,学校为方便学生在校学习和生活,在学生或学生家长自愿的前提下,由学校提供服务并收费或学校为提供服务的单位代收代付的费用。二是坚持自愿和非营利原则。明确中小学校收取服务性收费和代收费必须严格遵循学生或学生家长自愿原则,学校应以书面形式征求学生家长意愿,经学生家长明确同意并签字认可后方可实施;必须坚持非营利原则,学校和教师在为学生服务、代办有关事项的过程中按照实际费用与学生据实结算,不得获取任何经济利益。三是严格收费项目管理。中小学校服务性收费和代收费项目清单实行动态管理,清单之外学校一律不得向学生或学生家长收取服务性收费和代收费。四是强化收费行为监管。明确学校要严格执行收费公示制度,强化资金管理,各地要加强政策宣传解读和收费监督检查。另外,《通知》明确云南省非营利性民办中小学校服务性收费、代收费项目和收费标准,以及营利性民办中小学校服务性收费项目、代收费项目和收费标准参照《通知》进行管理。
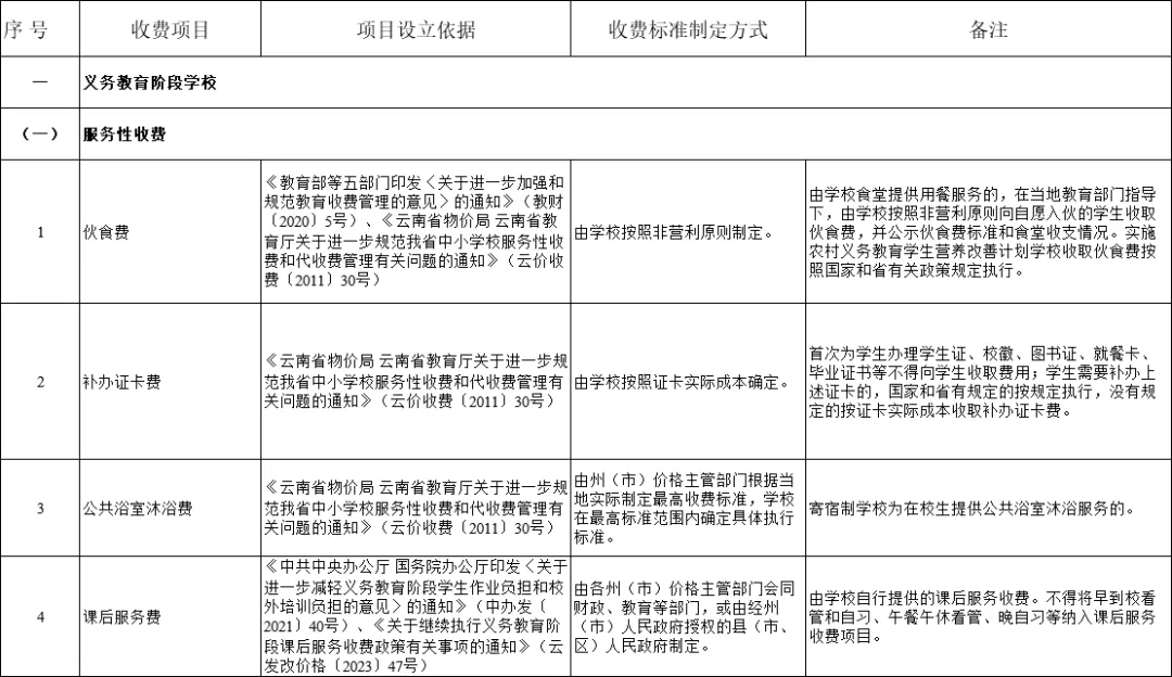
《清单》针对义务教育阶段学校、高中阶段学校和中等职业学校分别列明了服务性收费和代收费项目、项目设立依据、收费标准制定方式等。义务教育阶段学校服务性收费项目有伙食费、补办证卡费、公共浴室沐浴费、课后服务费4项,代收费项目有伙食费、校服费、春秋游费、初中学业水平考试报名费、教辅资料费、课后服务费、研学旅行费7项。其中农村义务教育阶段学校除按规定向学生收取伙食费、课后服务费、教辅资料费外,不得收取其他任何费用。高中阶段学校和中等职业学校服务性收费项目有伙食费、补办证卡费、公共浴室沐浴费3项,代收费项目有伙食费、教材费、教辅资料费、校服费、春秋游费、研学旅行费、考试费、学生体检费8项。
关于进一步加强
云南省中小学校服务性收费
和代收费管理的通知
(征求意见稿)
为进一步规范我省中小学校服务性收费和代收费行为,根据《中共中央办公厅 国务院办公厅印发〈关于进一步减轻义务教育阶段学生作业负担和校外培训负担的意见〉的通知》(中办发〔2021〕40号)、《国家发展改革委、教育部关于规范中小学服务性收费和代收费管理有关问题的通知》(发改价格〔2010〕1619号)、《教育部等五部门印发〈关于进一步加强和规范教育收费管理的意见〉的通知》(教财〔2020〕5号)等文件规定,现对进一步加强我省中小学校(包括公办义务教育阶段学校、高中阶段学校、中等职业学校)服务性收费和代收费有关事项通知如下:
一、明确界定收费范围
中小学校服务性收费是指中小学校在完成正常的教学任务外,为在校学生提供由学生或学生家长自愿选择的服务而收取的费用。中小学校代收费是指学校为方便学生在校学习和生活,在学生或学生家长自愿的前提下,为提供服务的单位代收代付的费用。中小学校为校外人员和单位提供服务的,按照有关规定执行,不作为学校服务性收费和代收费管理。
二、坚持自愿和非营利原则
中小学校收取服务性收费和代收费,必须严格遵循学生或学生家长自愿原则,学校应以书面形式征求学生家长意愿,经学生家长明确同意并签字认可后方可实施,严禁强制服务并收费,或只收费不服务。中小学校收取服务性收费和代收费,必须坚持非营利原则,学校和教师在为学生服务、代办有关事项的过程中按照实际费用与学生据实结算,不得获取任何经济利益,严禁收取任何形式的回扣。确有折扣的,须全额返还学生。
三、严格收费项目管理
中小学校服务性收费和代收费项目清单实行动态管理,清单之外学校一律不得向学生或学生家长收取服务性收费和代收费。农村义务教育阶段学校根据学生自愿原则,除按规定向学生收取伙食费、课后服务费、教辅资料费外,不得收取其他任何费用。中小学校服务性收费和代收费项目清单详见附件。
中小学校服务性收费和代收费标准需报送当地教育部门备案,并抄报同级发展改革、市场监管部门。省属中小学校服务性收费和代收费参照所在州(市)有关规定执行,报省教育厅备案,同时抄报省发展改革委、省市场监管局。
四、强化收费行为监管
(一)严格执行收费公示制度。各地要指导中小学校严格落实收费公示制度,将服务性收费和代收费项目、收费标准、收费依据以及投诉举报电话等内容,通过在学校醒目位置设立固定公示牌、学校官方网站、招生简章等主动向学生及学生家长进行公示,接受学生、家长和社会的监督,增强学校收费的透明度。学校公示内容与规定政策不符的,学生或学生家长有权拒绝缴纳。
(二)强化资金管理。各地要指导中小学校遵循“据实收取、及时结算、定期公布”原则,由学校财务部门统一收取服务性收费和代收费,并单独核算。学校应按学期或按月据实结算,并通过公示栏、学校网站、家长群等方式向学生进行公布。服务性收费使用税务票据,代收费根据代收费性质提供税务票据或财政部门印制的票据。服务性收费收入由学校按规定列支,代收费收入由学校全部转交提供服务的单位,不得计入学校收入。严禁将服务性收费和代收费与学费、住宿费合并收取。
(三)加强政策宣传解读。各地要加强服务性收费和代收费管理政策的宣传,提高政策知晓度;指导学校加强教育收费政策培训,学校在依法依规进行收费时,要将收费的依据、标准、范围、要求等内容完整详细地告知家长。
(四)加强收费监督检查。各地要将规范学校服务性收费和代收费作为治理教育乱收费工作的重点,严肃查处学校擅自设立服务性收费和代收费项目并收费,以家委会名义、暗示或倡议学生或家长向第三方缴费等方式规避学校收费主体责任,摊派收取国家明令禁止的费用以及不按要求公示等违规收费行为。
本通知自2024年 月 日起执行。此前云南省中小学校服务性收费和代收费政策与本通知不一致的,以本通知为准。云南省非营利性民办中小学校服务性收费、代收费项目和收费标准,以及营利性民办中小学校服务性收费项目、代收费项目和收费标准参照本通知进行管理。
附件:
云南省中小学校服务性收费和代收费项目清单
(征求意见稿)



点击查看大图
▍来源:云南省发展和改革委员会、云南发布




