
规培
即住院医师规范化培训,是医学生走上医生工作岗位的必经之路。承担培训任务的医院,按照国家要求,要执行“两个同等对待”:对外单位委派培训对象、面向社会招收的培训对象与本院培训对象一视同仁、同等施教,均享受同等教学资源和培训机会。
云南省精神病医院
全省唯一一家A级三级甲等精神病专科医院,2017年成为国家级精神科住院医师规范化培训基地,昆明医科大学博士、硕士研究生培养单位,昆明市博士后工作站,昆明医科大学“十四五”精神病学重点学科唯一建设单位,云南省精神科住院医师规范化培训专业专家委员会主任单位。2017年至2023年,累计培训学员有78人,获得结业证学员有33人,目前在培人员45人。医院同时还承担每年度云南省住院医师规范化培训和助理全科医生培训结业考核精神科专业临床实践技能考核基地的相关工作。规培中心占地1860平米,医院住院医师规范化培训信息化、硬件设施持续改进升级,临床技能中心物理治疗部已成为云南省神经调控教学领域标杆。
招收对象
(1)自主培训学员:指没有与任何单位签订人事或劳动合同的医学毕业生。培训期间,医院与自主培训学员根据培训年限签订培训协议,培训结束后自主择业。
(2)单位委培学员:指送培单位在编职工或与单位签订正式聘用合同的职工。培训期间,医院与送培单位、培训学员签订三方委托培训协议,培训结业后回送培单位工作。
(3)学位衔接学员:昆明医科大学招收的2024级临床医学硕士专业学位研究生(不占用招收计划名额)。
招收人数
招收1个精神科专业20人次,专业代码:0500。
待遇
(1)本单位学员:基本工资(岗位工资+薪级工资+基础性绩效+改革性补贴)+五险一金+绩效(1000元/月)+国补(1800元/月)+省补(833元/月);经测算目前本单位学员第一年实发约6640.77元/月,第二年实发约7089.97元/月,第三年实发约7117.67元/月。
(2)社会学员:基本工资(等同医院合同制人员水平:岗位工资+薪级工资+基础性绩效+改革性补贴)+五险一金+绩效(1000元/月)+国补(1800元/月)+省补(833元/月);社会人第一年实发约6774.44元/月,第二年实发约6774.44元/月, 第三年实发约7131.22元/月。
(3)外单位委培学员:基本工资(派出单位发放)+五险一金(派出单位购买)+生活补助(1000元/月)+国补(1800元/月)+省补(833元/月);具体实发数额因各委培单位政策不同而存在一定差别。
(4)专硕衔接学员:生活补助(1000元/月)。
(5)通过执医考试或具有执业医师资格证者绩效加300/月,年度业务水平测试成绩排名靠前者绩效加500/月。
(6)所有培训学员免费提供住宿,与医院职工同等就餐待遇。
(7)对在技能大赛、评优、评先等比赛、考核中表现突出的学员,医院给予相应奖励性绩效。
昆明市延安医院
国家级住院医师规范化培训基地,共有内科、儿科、急诊科、神经内科、全科、重症医学科、外科、外科(神经外科方向)、外科(胸心外科方向)、外科(泌尿外科方向)、骨科、妇产科、眼科、耳鼻咽喉科、麻醉科、临床病理科、放射科、超声医学科、核医学科、放射肿瘤科、口腔全科、口腔内科、口腔修复科23个专业基地。其中妇产科专业基地为国家级住培重点专业基地。
招收对象
符合临床、口腔类别医师资格考试报考条件规定专业范围应、往届全日制本科及以上学历医学毕业生,或已取得执业医师资格证书需要接受培训的人员。以应届本科毕业生为重点,向来自县及县以下基层医疗卫生机构委派培训对象倾斜。
(1)本单位培训学员:符合住院医师规范化培训招收条件的昆明市延安医院在职在编职工和编外(合同或劳务派遣)职工。一旦确认报名后,要严格按照国家卫生健康委和云南省卫生健康委住院医师规范化培训相关文件和制度进行临床轮转。
(2)自主培训学员:报名时没有与任何单位签订人事或劳动合同的医学毕业生。培训期间,医院与自主培训学员根据培训年限签订劳动(或劳务派遣)合同和培训协议,培训结束后自主择业。
(3)外单位委培学员:送培单位在编职工或与送培单位签订正式聘用合同的职工,符合住院医师规范化培训招收条件者。培训期间,医院与送培单位、培训学员签订三方委托培训协议,培训结束后回送培单位工作。
(4)昆明医科大学招录的2024级临床医学硕士专业学位研究生按有关规定与住院医师规范化培训衔接。
(5)2024届履约的订单定向免费医学毕业生,已由省毕业后医学教育委员会办公室统筹安排到各基地。
招收人数
专业共23个,国家计划内招生共计70人(不包括专硕研究生)。
待遇
(1)根据国家和云南省卫生健康委关于住院医师规范化培训相关规定执行。
(2)严格按照中央财政和省级财政住培专项资金相关文件标准,按时、足额、考核发放学员补助。
(3)医院补助:自主培训学员和外单位委培学员的医院补助按照第一年1000元/月、第二年1050元/月、第三年1100元/月的标准核发,硕士在此基础上每月增加100元,博士在此基础上每月增加200元。
(4)执医补助:自主培训学员和外单位委培学员从提交执业医师资格证次月起,医院给予350元/月执医补助。
(5)紧缺专业补助:紧缺专业招收的自主培训学员和外单位委培学员,即儿科、妇产科、麻醉科、急诊科、临床病理科、重症医学科专业在享受以上待遇基础上每月增加500元补助。
(6)科室补助:自主学员和外单位委培学员的科室补助按照无执医资格证的不少于300元/月,有执医资格证的不少于500元/月核发。
麻醉科专业的学员(自主培训和外单位委培学员)在麻醉科轮转:2500元/月。
儿科专业的学员(自主培训和外单位委培学员)在儿科轮转:无执医资格证的700元/月;有执医资格证不少于1500元/月。
急诊科专业的学员(自主培训学员)在急诊科轮转:第一年无执医资格证的400元/月,有执医资格证的600元/月;第二年无执医资格证的600元/月,有执医资格证的800元/月;第三年无执医资格证的800元/月,有执医资格证的1000元/月)
(7)住宿补助:为自主培训学员和外单位委培学员核发住宿补助500 元/人/月。
(8)为自主培训学员购买“五险一金”。
(9)年终有评优。
昆明市第一人民医院
下设住培专业基地19个,近三年学员执业医师首考通过率均在80%左右,自2021年以来住培结业首考通过率均达95%以上,其中2024年达98.23%。学员日常培训除了南北两个主院区外,根据专业培训要求,同时还涉及官渡区新亚洲社区卫生服务中心、官渡区大板桥街道社区卫生服务中心、盘龙区青云街道佳园社区卫生服务中心、云南省精神病医院(精神科)、昆明医科大学第二附属医院(核医学科)培训。
招收对象
符合临床、口腔类别执业医师资格考试报考条件规定专业范围的应、往届本科及以上学历医学毕业生,往届学员同等条件下,优先录取已取得《执业医师资格证书》或入训前执考笔试成绩已合格的人员。以应届本科毕业生为重点,向来自县及县以下基层医疗卫生机构委派培训对象倾斜。
(1)社招学员:报名时未与任何用人单位签订人事或劳动合同的医学院校毕业生。培训期间,医院与社招学员根据培训年限签订培训协议和培训期劳动合同,培训结束后自主择业。
(2)委培学员:委派单位在编职工或与单位签订正式聘用合同的职工,符合住院医师规范化培训招收条件,培训结束返回原单位。培训期间,基地与送培单位、学员本人签订三方委托培训协议。
(3)专硕学员:省内医学院校招录的2024级临床医学和口腔医学专业学位硕士研究生。
招收人数
招收18个培训专业,重点向全科、儿科、妇产科、麻醉科、急诊科、重症医学科等紧缺专业倾斜。招生计划为72人,根据首批招录情况,可能进行调剂或补录。
待遇
(1)所有招录学员严格按照国家及云南省住院医师规范化培训相关制度进行管理,依法依规履行住院医师职责。如遇国家或我省住院医师规范化培训相关政策调整,住培学员及送培单位应服从新法规或新政策。
(2)按照各级巡查要求,所有待遇经考核发放。
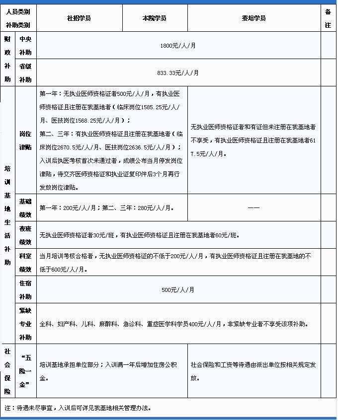
(3)三类住培学员每人每月待遇现行发放基本标准:

昆明市第二人民医院
医院于2016年开始招收助理全科医生培训学员,2016年至今,共招收培训学员208人,每年度的招收完成率均为100%。2016年—2022年执业助理医师资格考试平均通过率为90.7%,结业考试平均通过率为89.4%,2024年结业考试首考通过率为92.31%。
招收对象
1.临床医学专业三年全日制高职(专科)毕业,拟在或已在社区服务中心、社区卫生服务站、乡镇卫生院、村卫生室等基层医疗机构从事全科医疗工作的人员,包括应届毕业生以及有培训需求的往届毕业生。
2.已取得《执业助理医师资格证书》,需要接受培训的人员。
3.高等医学院校临床医学专业专科学历订单定向免费医学毕业生。
招收人数
40人,订单定向学员、单位人及社会人均不特定招录人数,根据考试成绩及面试成绩择优录取。
待遇
(1)发放助理全科医生培训中央财政经费1200元/人/月。
(2)发放助理全科医生培训省级财政经费833元/人/月;
(3)医院为助理全科医生学员发放院级补助1200元/人/月(含五险的个人缴纳部分);
(4)助理全科医生培训学员在上班期间,完成夜班及值班任务,以及科室安排的额外工作后,无迟到、早退情况,且没有接到科室投诉或差评,经过考核后,发放其他劳务补助400元/人/月;
(5)助培学员考取执业助理医师资格证后,查询到分数次月起,在医院助培补助基础上,增加发放激励性补助800元/人/月;
(6)医院为助培学员购买基本医疗保险、养老保险、意外伤害险、大病保险、工伤险,约为1500元(具体金额根据社保局当年下发基数文件,经医院讨论后核定,个人缴纳约为450元);
(7)免费提供住宿,住宿标准为6—8人间,使用公共卫生间及公共浴室;
(8)如遇国家或云南省相关政策调整,助培学员及送培单位应服从新法规或新政策。
昆明市中医医院
2014年国家公布的首批中医住院(全科)医师规范化培训基地,2021年获批第二批中医全科重点专业基地。基地现有师资379人、师承指导老师97人、在培人员468人,其中中医科55人,中医全科146人,学位衔接专硕研究生247人。
招收对象
符合中医类别(指中医临床、中西医结合临床、针灸推拿康复学、中医全科医学,下同)医师资格考试报考条件规定专业范围的应届、往届本科及以上学历毕业生,或已取得《执医医师资格证书》需要接受培训的人员。以应届本科毕业生为重点,向来自县级向来自县级及以下基层医疗卫生机构委派培训对象倾斜。
(1)自主培训学员(即:社会人):指未与任何单位签订人事或劳动合同的医学毕业生。培训期间,基地与自主培训学员根据培训年限签订相应规范化培训协议,培训结束后学员自主择业或创业。
(2)单位委培学员:指由送培单位选培的符合培训条件的在编职工及与合同制职工。送培单位人力资源部提供“同意送培证明”(附件1),结业后回送培单位工作。培训期间,基地与送培单位、培训学员签订三方委托培训协议,培训结业后协议终止。
(3)由云南省卫生健康委员会按计划分配到基地的云南中医药大学2024届农村订单定向免费医学毕业生。
招收人数
中医专业25人(不含学位衔接);中医全科40人由省卫健委统筹分配的订单定向免费医学毕业生,不面向社会招生。
待遇
1.社会招录及订单定向人员补助
(1)中央财政补助:按照1800元/生/月全额发放;
(2)省级财政补助:833.33元/生/月全额发放;
(3)院级相关补助和绩效,因医院一院三址情况,分院区给予相关补助:
奖励性绩效:
第二年(3年制)奖励性绩效:年度考成绩合格、公共理论考试成绩合格、通过国家执业医师考试成绩合格者,发放300元/人/月。
第二阶段(含2年制的第二年)奖励性绩效:年度考成绩合格、公共理论考试成绩合格、通过国家执业医师考试成绩合格并在我基地完成执业医师注册、参与科室单独值班者,发放不低于500元/人/月。独立值班的人员夜班费发放标准参照本院职工同等标准。
2. 专硕研究生
(1)专硕研究生日常管理及待遇按照全日制研究生有关规定进行,基地每月发放普遍助学金200元。
(2)奖励性绩效:
第二年(3年制)奖励性绩效:年度考成绩合格、公共理论考试成绩合格、通过国家执业医师考试成绩合格者,发放300元/人/月。
第二阶段(含2年制的第二年)奖励性绩效:年度考成绩合格、公共理论考试成绩合格、通过国家执业医师考试成绩合格并在我基地完成执业医师注册、参与科室单独值班者,发放不低于500元/人/月。独立值班的人员夜班费发放标准参照本院职工同等标准。



