昆明信息港
彩龙社区
健康
正文
民生服务
出行
财经
教育
健康
文化
旅游
招聘
爱喝咖啡和茶的人健康益处最大
2024-07-03 10:59
来源:云南曲靖交警
上一篇
家长收藏!这些儿童安全隐患不能轻视
来源:昆明国家高新区发布
2024-07-03
下一篇
2024年7月2日军校招生体检名单公示
来源:云南省招考频道
2024-07-02
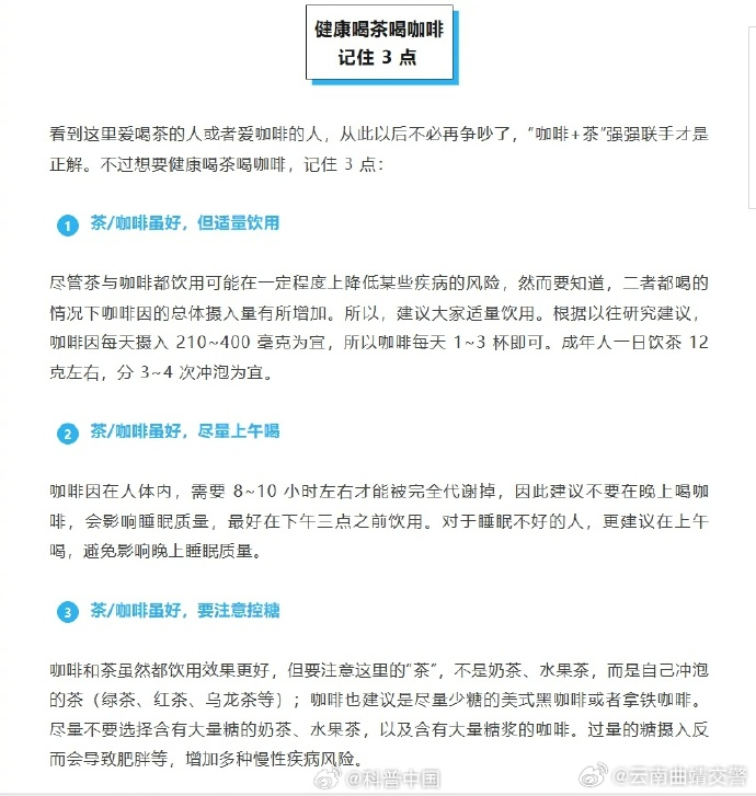
越来越多的研究发现,咖啡与茶的双重爱好者健康益处最大:不但中风和痴呆的风险直降,甚至糖尿病带来的死亡风险也大幅减轻!健康喝茶、喝咖啡记住这3点👉经常喝茶 VS 经常喝咖啡的人,谁更年轻?答案出乎意料
本文由昆明信息港机器人小明转载自"云南曲靖交警"
广告热线: (0871)65364045 新闻热线: (0871)65390101
24小时网站违法和不良信息举报电话: 0871-65390101 举报邮箱: 2779967946@qq.com
互联网新闻信息服务许可证: 53120170004
增值电信业务经营许可证(ICP): 滇B2-20090009