昆明信息港
彩龙社区
人事任免
正文
民生服务
出行
财经
教育
健康
文化
旅游
招聘
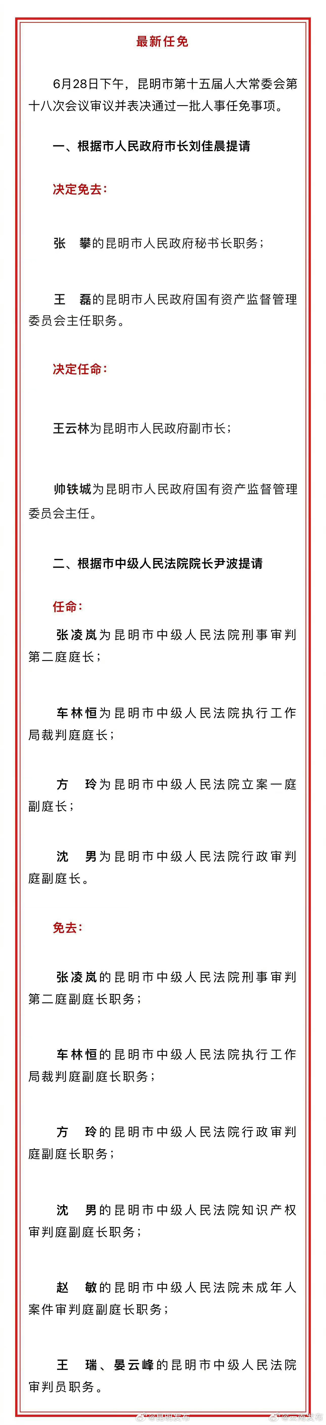
昆明市人大常委会通过一批人事任免
2024-06-29 09:12
来源:昆明发布
上一篇
高考志愿填报不能成为贩卖焦虑的生意
来源:新华网
2024-06-29
下一篇
消防安全教育“进学校” 度假区全方位织密校园“防火网”
来源:滇池旅游度假区
2024-06-28
(昆明市委宣传部)
本文由昆明信息港机器人小明转载自"昆明发布"
广告热线: (0871)65364045 新闻热线: (0871)65390101
24小时网站违法和不良信息举报电话: 0871-65390101 举报邮箱: 2779967946@qq.com
互联网新闻信息服务许可证: 53120170004
增值电信业务经营许可证(ICP): 滇B2-20090009