昆明信息港
彩龙社区
体育
正文
民生服务
出行
财经
教育
健康
文化
旅游
招聘
定了!2024昆明半程马拉松8月初启动报名
2024-06-20 21:57
来源:云南发布
上一篇
@云南考生和家长 高考填报志愿,这些事项要注意!
来源:云南发布
2024-06-20
下一篇
才几天啊!昆明这条路49盏路灯又“失明”了!市民打手电照明...
来源:都市时报微信
2024-06-20
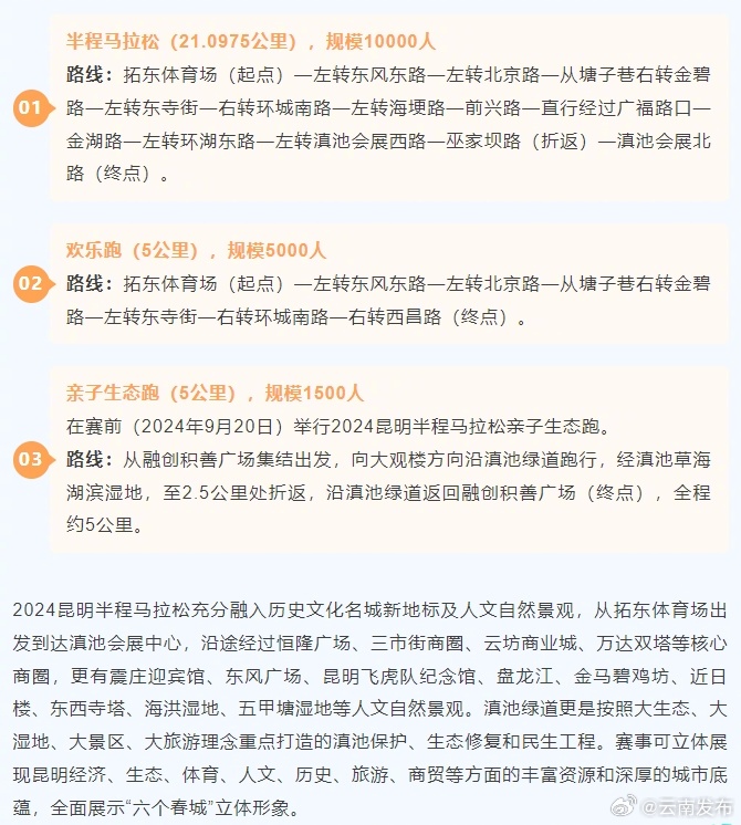
第十一届昆明半程马拉松定于2024年9月22日(星期日)上午8:00举行,计划于8月初启动报名。本届赛事按照中国田径协会A1类赛事组织筹办,并列入世界田联标牌赛事目录。本届赛事设半程马拉松、5公里欢乐跑、亲子生态跑三个组别。具体如下↓(昆明市委宣传部)
本文由昆明信息港机器人小明转载自"云南发布"
广告热线: (0871)65364045 新闻热线: (0871)65390101
24小时网站违法和不良信息举报电话: 0871-65390101 举报邮箱: 2779967946@qq.com
互联网新闻信息服务许可证: 53120170004
增值电信业务经营许可证(ICP): 滇B2-20090009