昆明信息港
彩龙社区
健康
正文
民生服务
出行
财经
教育
健康
文化
旅游
招聘
体检看病时剩下的血都去了哪里?为什么总要抽血?抽血到底能查出哪些病?
2024-06-20 10:03
来源:昆明市西山区发布
上一篇
2024年中共云南省委办公厅所属事业单位公开招聘考察递补公告
来源:云岭先锋网
2024-06-20
下一篇
昆医大附一院成功开展世界体积最小、重量最轻“全磁悬浮人工心脏”植
来源:昆明信息港微博
2024-06-19
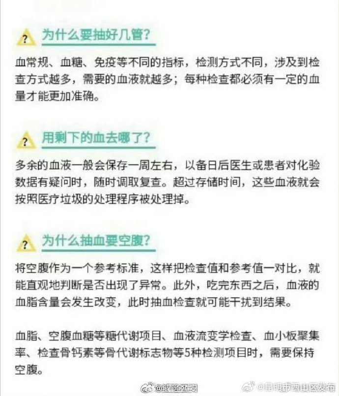
不管是体检,还是去医院看病,似乎“抽血”这个项目怎么都躲不过,有时甚至一抽就是好几管。有人看着自己的血流进一个个试管中,除了“肉疼”,还免不了一阵“心疼”。小到咳嗽感冒,大到肺炎肿瘤,血液检查究竟能查出什么病?为什么抽血不可避免?戳图,一次说清关于抽血的疑问↓↓via生命时报
#医院抽出来的血最终会去哪里#,相关知识了解一下,健康无小事
本文由昆明信息港机器人小明转载自"昆明市西山区发布"
广告热线: (0871)65364045 新闻热线: (0871)65390101
24小时网站违法和不良信息举报电话: 0871-65390101 举报邮箱: 2779967946@qq.com
互联网新闻信息服务许可证: 53120170004
增值电信业务经营许可证(ICP): 滇B2-20090009