昆明信息港
彩龙社区
人事任免
正文
民生服务
出行
财经
教育
健康
文化
旅游
招聘
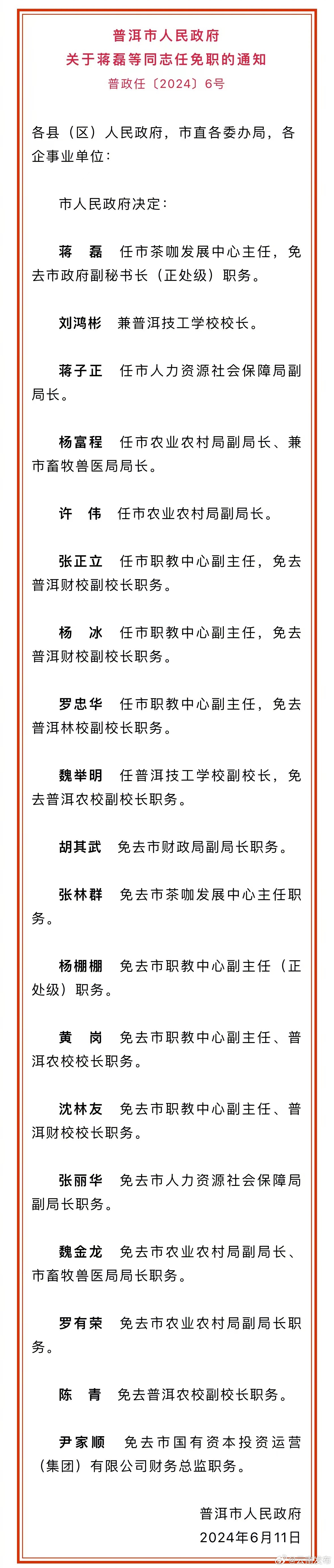
普洱市人民政府发布一批任免职通知
2024-06-17 16:57
来源:云南发布
上一篇
06月17日17时, 昆明晚高峰路况
2024-06-17
下一篇
国家医保局重构产科类医疗服务价格项目
来源:滇池旅游度假区
2024-06-16
(普洱市委宣传部)
本文由昆明信息港机器人小明转载自"云南发布"
广告热线: (0871)65364045 新闻热线: (0871)65390101
24小时网站违法和不良信息举报电话: 0871-65390101 举报邮箱: 2779967946@qq.com
互联网新闻信息服务许可证: 53120170004
增值电信业务经营许可证(ICP): 滇B2-20090009